Estimar la prevalencia de manifestaciones musculoesqueléticas y discapacidad en la población urbana habitante a gran altura de Juliaca, Puno, Perú; utilizando el cuestionario COPCORD y HAQ-DI.
MétodosSe realizó un estudio transversal en muestra de 1.095 personas. En cada entrevista se desarrolló la metodología COPCORD y el Health Assessment Questionnaire (HAQ) Disability Index (DI). El plano urbano fue dividido en ocho sectores.
ResultadosFueron evaluadas 614 (56,1%) mujeres; 44% pertenecieron a la raza quechua y 5,1% a aymara. Reportaron dolor ME en los últimos 7 días 347 personas (31,69%; IC 95% 28,36-35,02), con predominio en mujeres (218; 35,5%; IC 95% 30,8-40,2); y 132 personas, antes de los 7 días (12,05%; IC 95% 9,99-14,11). Las patologías reumáticas más frecuentes fueron AR: 1,27%, gota de 0,64%, OA de manos: 2,83%, OA de rodillas: 1,55%, OA de cadera 0,37%, fibromialgia: 1,09%, reumatismo de partes blandas: 8,86%. La evolución del HAQ-DI tuvo un incremento progresivo proporcional a la edad. El promedio de HAQ-DI de la población fue 0,18 (±0,36). De ciento setenta y cinco personas con una condición reumática, 10 (5,71%) acudían al servicio de un chamán.
ConclusiónEs el primer estudio COPCORD en una población originaria urbana habitante a gran altura en el Perú. La población afectada de una enfermedad reumática crónica, prefería la atención profesional en lugar a la tradicional; población que a su vez contaba con escasa oferta de servicios médicos. El deterioro de la capacidad funcional medida por HAQ-DI se asoció con el incremento de la edad.
Estimate the prevalence of musculoskeletal manifestations and related disabilities of an urban population living at high altitude in Juliaca, Puno, Peru, using the Community Oriented Program for Control of Rheumatic Diseases (COPCORD) questionnaire and Health Assessment Questionnaire (HAQ) disability index.
MethodsA cross-sectional study was performed in a sample of 1095 people. In each interview, the COPCORD methodology and the HAQ were applied. The city was divided into 8 sectors.
ResultsIn all, 614 (56.1%) women were evaluated; 44% were from the Quechua community and 5.1% were Aymara. Before the final 7 days of the study, 132 people (12.05%; 95% CI 9.99-14.11) reported musculoskeletal pain. During the final 7 days of the study, 347 people (31.69%; 95% CI 28.36-35.02) who were predominately women (218; 35.5%; 95% CI 30.8-40.2) reported musculoskeletal pain. The most frequent rheumatic diseases were rheumatoid arthritis (1.27%), gout (0.64%), hand osteoarthritis (OA) (2.83%), knee OA (1.55%), hip OA (0.37%), fibromyalgia (1.09%), and soft tissue rheumatism (8.86%). The HAQ showed an incremental increase proportional to age. The HAQ average for the population was 0.18 (±0.36). Ten people (5.71%) of 175 with rheumatic disease received the services of a shaman.
ConclusionIt is the first COPCORD study in an urban native population living at high altitude in Peru. The population affected by chronic rheumatic disease preferred professional rather than traditional care; this population had access to limited medical services. Impaired functional capacity measured by HAQ was associated with advanced age.
Las enfermedades reumáticas son un grupo heterogéneo de patologías cuyo manejo demanda elevado costo social1 por el potencial desenlace de discapacidad parcial o permanente. La epidemiología permite conocer frecuencias, distribución y determinantes de enfermedades; información clave para iniciar su control. Una metodología que identifica la realidad epidemiológica de enfermedades reumáticas es el Programa Orientado a la Comunidad para el Control de Enfermedades Reumáticas (COPCORD por sus siglas en inglés) creado en 1981, por colaboración de la Organización Mundial de la Salud y la Liga Internacional de Asociaciones de Reumatología (ILAR). Su finalidad es reconocer, prevenir y controlar las molestias reumáticas en países en vías de desarrollo. Esta metodología se divide en tres estadios: el estadio 1 se compone de 3 fases que evalúa epidemiológicamente a la población; el estadio 2, educación de profesionales de atención primaria de la salud en el óptimo manejo de enfermedades reumáticas comunes; y el estadio 3, buscar la mejora de los cuidados, calidad de vida, investigación de la etiología medioambiental e incluso genética de las enfermedades reumáticas2.
Una investigación colaborativa en Brasil, Chile y México inició el proceso de adaptación cultural del cuestionario COPCORD en español y portugués3. La prevalencia de dolor y entidades musculoesqueléticas (ME) muestra variaciones regionales notables, debido a las variaciones étnicas y ambientales4.
El objetivo del estudio fue estimar la prevalencia de manifestaciones ME y discapacidad asociada, en una población habitante a gran altura del sur del Perú.
Material y métodosEl estudio se realizó en la ciudad de Juliaca, Provincia de San Román, Región Puno; ubicada a 3.824 msnm y 46 km del Lago Titicaca, al sur del Perú, de enero a junio de 2010. El diseño muestral se consideró a partir del Décimo Primer Censo Nacional de Población (2007)5 que determinó una población de 240.776 hab. (49,1% varones), de esta se calculó una muestra representativa según la metodología de Arkin y Colton, con error del 3% y nivel de confianza del 95%.
Los criterios de inclusión fueron: 1) personas informadas que consentían la entrevista, examen físico preferencial y eventuales exámenes de ayuda al diagnóstico; 2) ambos géneros mayores de 18 años; 3) personas nacidas y residentes por más de un año en la región. Los criterios de exclusión fueron: 1) personas transeúntes; 2) que no completaban las evaluaciones; 3) postrados por causa traumática o desconocida.
La selección de los encuestados fue probabilística, estratificada y por conglomerados. El plano urbano de la ciudad de Juliaca fue dividido en doce sectores eligiendo aleatoriamente ocho.
Como instrumento de evaluación se empleó el cuestionario COPCORD traducido al español, adaptado y validado previamente3. Este cuestionario a su vez fue adaptado culturalmente con la metodología recomendada por Wild et al.6. Se obtuvieron los derechos de autor para el uso del instrumento. En dos grupos de discusión ocho investigadores definieron los términos, aceptaron el uso literal o adaptarlos con un estilo de redacción de las preguntas familiarizado a la población objetivo. Se administró una prueba piloto en 30 personas en un barrio de la ciudad de Juliaca; en un tercer grupo de discusión se evaluaron los problemas de definición de la terminología.
Debido a la baja especificidad inicial (67%), se entrenó y estandarizó a los encuestadores con dos pruebas piloto; y en relación con los participantes, se discriminó a personas no bilingües: español/quechua o español/aymara, debido a la confusión de la interpretación en relación con la temporalidad del dolor. La especificidad final fue 76%, sensibilidad del 92% y la validez interna medida por el alfa de Cronbach fue de 0,8.
El cuestionario constaba de 6 segmentos: 1) datos generales; 2) antecedentes personales y familiares de enfermedades reumáticas; 3) dolor en los últimos 7 días, tipo de dolor (traumático y ME), escala visual análoga del dolor (EVA-dolor), ubicación de dolor; 4) dolor anterior a los 7 días; 5) comportamiento en búsqueda de atención médica; 6) cuestionario HAQ-DI, validado previamente7, de acuerdo a las recomendaciones para adaptarla en estudios epidemiológicos8. Se definió como respondedor positivo a una persona que reporte dolor ME no provocado por traumatismo, en los últimos 7 días o anterior a los 7 días; dos reumatólogos aplicaban las siguientes fases el mismo día.
En los casos de artritis menor de un año de evolución y con el fin de diferenciar de otras enfermedades reumáticas difusas del tejido conectivo, se indicaron exámenes de ayuda al diagnóstico: 1) radiografía de manos posteroanterior y de pies anteroposterior; 2) factor reumatoide (nefelometría); 3) anticuerpos antinucleares (ELISA); 3) anti-Smith y anti-DNAds (ELISA). La osteoartritis (OA) de mano se clasificó por los criterios clínicos del American College of Rheumatology (ACR) de 19909; se registró la presencia de nódulos de Heberden y Bouchard ubicadas en 8 áreas: interfalángicas distales y proximales del segundo al quinto dedo de cada mano; para clasificar OA de rodilla se usaron los criterios clínicos de la American Rheumatism Association9; la artritis reumatoide (AR) se clasificó de acuerdo a los criterios American Rheumatism Association 19879. Para definir reumatismo de partes blandas se usaron criterios clínicos regionales individuales. La lumbalgia se definió cuando el entrevistado presentaba dolor en espalda baja sin antecedente de traumatismo, se indagó y diferenció clínicamente las características mecánicas: dolor irradiado a miembros inferiores, compromiso muscular regional y alteraciones por alineación o degeneración y a las personas con dolor de tipo inflamatorio. La fibromialgia se clasificó según los criterios ACR de 19909. Para clasificar gota, se tomaron en cuenta datos clínicos convincentes; en ningún caso se confirmó el diagnóstico con evidencia microscópica.
Se clasificó como nativo quechua o aymara si cumplía los siguientes criterios: 1) lengua materna local; 2) ancestros nacidos en la región hasta 3 generaciones anteriores y 3) autodenominarse nativo10; de no cumplir con estos criterios se clasificaron como mestizos, finalmente se consideraron «otras razas» en caso de no cumplir criterio alguno o hablar idioma extranjero. Se definió arbitrariamente como «gran altura» a la población que reside a más de 3000 msnm.
El análisis estadístico se realizó con mediciones de tendencia central y de dispersión en caso de variables continuas; para el análisis de variables categóricas se emplearon pruebas de chi-cuadrado y prueba exacta de Fisher. En todos los casos se consideró significativo un valor alfa menor a 0,05.
Este estudio fue evaluado y aprobado por los Comités de Ética e Investigación del Hospital III, Red Asistencial-Juliaca y Gerencia Central de Desarrollo Humano, EsSalud, Lima. A cada entrevistado se le proporcionó un formato de consentimiento informado.
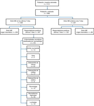
ResultadosSe evaluaron finalmente 1095 personas, 614 (56,1%) mujeres y 481 (43,9%) varones (p<0,000), siendo descartadas 16 personas del análisis por no cumplir los requisitos del estudio (fig. 1). Los grupos étnicos se dividieron en 50,6% mestizos, 44% quechuas y 5,1% aymaras (tabla 1). La frecuencia de hábitos nocivos, el tabaquismo, fue 0,18% (IC 95% -0,07-0,43) y alcoholismo 34,98% (IC 95% 31,74-38,48) de la población.
Principales características demográficas, n=1095
| Sexo | Varones | Mujeres |
|---|---|---|
| n (%) | 481 (43,9) | 614 (56,1) |
| Promedio de edad, años(DE) | 40,3 (±16,3) | 38,5 (±15) |
| Grupos etarios, n(%) | ||
| 18-29 | 158 (14,4) | 205 (18,7) |
| 30-49 | 182 (16,6) | 267 (24,4) |
| 50-69 | 117 (10,7) | 116 (10,6) |
| 70-98 | 24 (2,2) | 26 (2,4) |
| Media (rango), años | 40,3 (18-98) | 38,51 (18-90) |
| Educación formal, promedio en años(DE) | 12,8 (±3,57) | 11,82 (±4,3) |
| Frecuencias de escolaridad, n(%) | ||
| Analfabetos | 11 (1,0) | 45 (4,1) |
| Primaria | 30 (2,7) | 62 (5,7) |
| Secundaria | 151 (13,8) | 208 (19,0) |
| Universitaria | 283 (25,8) | 290 (26,5) |
| Posgrado | 6 (0,5) | 9 (0,8) |
| Estado civil, n(%) | ||
| Solteros | 171 (15,6) | 194 (17,7) |
| Casados | 196 (17,9) | 220 (20,1) |
| Divorciados | 3 (0,3) | 8 (0,7) |
| Viudos | 8 (0,7) | 31 (2,8) |
| Convivientes | 103 (9,4) | 161 (14,7) |
| Raza, n(%) | ||
| Mestizo | 258 (23,6) | 296 (27%) |
| Quechua | 196 (17,9) | 286 (26,1) |
| Aymara | 24 (2,2) | 32 (2,9) |
| Caucásica | 3 (0,3) | 0 |
| Labor, n(%) | ||
| Estudiantes | 82 (7,5) | 98 (8,9) |
| Empleados | 64 (5,8) | 49 (4,5) |
| Obreros | 103 (9,4) | 13 (1,2) |
| Ama de casa | 5 (0,5) | 214 (19,5) |
| Comerciante | 74 (6,8) | 114 (10,4) |
| Desocupado | 39 (3,6) | 24 (2,2) |
| Actividad independiente | 114 (10,4) | 102 (9,3) |
DE:desviación estándar.tab.
Dolor en los últimos 7 días: se estimaron 550 personas con dolor en los últimos 7 días (50,23%; IC 95% 46,03-54,43), de ellos 347 (31,69%; 28,35-35,02) reportaron dolor de tipo ME. Las mujeres presentaron mayor frecuencia que los varones: 19,9%; IC 95% 17,27-22,55 vs. 11,8%; IC 95% 9,75-13,8; p=0,01. La región anatómica más afectada fue la región denominada espalda baja estimada en 6,76% (IC 95% 5,2-8,3), seguida de la muñeca-mano con 5,57% (IC 95% 4,17-6,97) (tabla 2). La discapacidad grave se detectó en 7 personas (0,64%; IC 95% 0,16-1,11), dos de ellas padecían AR. Las personas dedicadas a actividades del hogar fueron las más afectadas 85 (7,8%) mujeres y 56 (5,1%) varones; mientras que el grupo de obreros representaba el 5%. El promedio de EVA-dolor fue 4,25±2,3cm.
Localización y tasa de dolor en los últimos 7 días, según sexo. N=1095 (%)
| Mujeres | Varones | Total | |||||||
|---|---|---|---|---|---|---|---|---|---|
| Lugar | n | (%)* | 95%, CI | n | (%)* | 95%, CI | n | (%)* | 95%, CI |
| Cabeza | 6 | 0,5 | 0,1–0,98 | 1 | 0,1 | −0,09–0,27 | 7 | 0,64 | 1,17–1,11 |
| Cuello | 5 | 0,5 | 0,06–0,86 | 5 | 0,5 | 0,06–0,86 | 10 | 0,91 | 0,35–1,48 |
| Hombro | 20 | 1,8 | 1,02–2,63 | 19 | 1,7 | 0,96–2,52 | 39 | 3,56 | 2,44–4,68 |
| Espalda alta | 20 | 1,8 | 1,02–2,63 | 8 | 0,7 | 0,22–1,24 | 28 | 2,56 | 1,6–3,5 |
| Codos | 20 | 1,8 | 1,02–2,63 | 7 | 0,6 | 1,17–1,11 | 27 | 2,47 | 1,54–3,4 |
| Espalda baja | 45 | 4,1 | 2,9–5,31 | 29 | 2,6 | 1,68–3,61 | 74 | 6,76 | 5,22–8,29 |
| Muñeca y mano | 42 | 3,8 | 2,68–4,9 | 19 | 1,7 | 0,96–2,52 | 61 | 5,57 | 4,17–6,97 |
| Caderas y muslo | 10 | 0,9 | 0,35–1,48 | 7 | 0,6 | 0,17–1,11 | 17 | 1,55 | 0,81–2,29 |
| Rodillas | 30 | 2,7 | 1,76–3,72 | 28 | 2,6 | 1,6–3,5 | 58 | 5,30 | 3,93–6,66 |
| Tobillos y pie | 20 | 1,8 | 1,02–2,63 | 6 | 0,5 | 0,1–0,98 | 26 | 2,37 | 1,46–3,29 |
| Total | 218 | 19,9 | 17,27–22,55 | 129 | 11,8 | 9,75–13,8 | 347 | 31,69 | 28,35–35,02 |
Dolor anterior a los 7 días. Un total de 211 personas (19,27%; IC 95% 16,67-21,87) reportaron dolor anterior a los 7 días, de ellas 132 (12,05%; IC 95% 9,99-14,11) refirieron dolor de tipo ME. La proporción de mujeres versus varones fue 2:1. Las regiones más afectadas fueron mano-muñeca (3,29%; IC 95% 2,21-4,36) y espalda baja (2,65%; IC 95% 1,68-3,61) (tabla 3). El promedio de EVA-dolor fue 4,11±1,91cm.
Localización y tasa de dolor anterior a los 7 días, según sexo. N=1095 (%)
| Varones | Mujeres | Total | |||||||
|---|---|---|---|---|---|---|---|---|---|
| Lugar | n | (%)* | 95%, CI | n | (%)* | 95%, CI | n | (%)* | 95%, CI |
| Cabeza | 0l; | 0,0 | 0,1–0,98 | 2 | 0,2 | 1,02–2,63 | 2 | 0,18 | 1,02–2,63 |
| Cuello | 1 | 0,1 | 0,06–0,85 | 0 | 0,0 | – | 1 | 0,09 | 0,06–0,85 |
| Hombro | 2 | 0,2 | 1,02–2,63 | 4 | 0,4 | 0,01–0,72 | 6 | 0,55 | 0,11–0,98 |
| Espalda alta | 2 | 0,2 | 1,02–2,63 | 7 | 0,6 | 0,16–1,11 | 9 | 0,82 | 0,28–1,36 |
| Codos | 1 | 0,1 | 1,02–2,63 | 6 | 0,5 | 0,11–0,99 | 7 | 0,64 | 0,16–1,11 |
| Espalda baja | 8 | 0,7 | 2,9–5,31 | 21 | 1,9 | 1,09–2,74 | 29 | 2,65 | 1,68–3,61 |
| Muñeca y mano | 9 | 0,8 | 2,68–4,9 | 27 | 2,5 | 1,54–3,39 | 36 | 3,29 | 2,21–4,36 |
| Caderas y muslo | 2 | 0,2 | 0,35–1,48 | 4 | 0,4 | 0,01–0,72 | 6 | 0,55 | 0,11–0,98 |
| Rodillas | 8 | 0,7 | 1,76–3,72 | 19 | 1,7 | 0,96–2,51 | 27 | 2,47 | 1,53–3,4 |
| Tobillos y pie | 7 | 0,6 | 1,02–2,63 | 2 | 0,2 | 1,02–2,63 | 9 | 0,82 | 0,28–1,36 |
| Total | 40 | 3,7 | 17,18–22,45 | 92 | 8,4 | 6,68–10,12 | 132 | 12,05 | 9,99–14,11 |
AR: se diagnosticaron 2 casos de AR en varones y 12 en mujeres, relación: 1:6; con una estimación de prevalencia de 1,27% (IC 0,61-1,94). El promedio de EVA-dolor fue 7,64±4,8cm. Solo 7 de ellos (53,8%) contaba con acceso a servicios de salud y solo un paciente recibía tratamiento remisivo. El promedio del HAQ-DI fue 1,07±0,9; dos de ellos presentaron discapacidad total, dependiendo de terceros para cubrir sus actividades básicas. Tres de los casos fueron clasificados como artritis temprana (menor a un año), 0,27% (IC 95% -0,03-0,58).
Gota: se detectaron 7 personas con datos clínicos de gota (0,64%, IC 95% 0,17-1,11). Un paciente presentaba la forma tofácea y recibía tratamiento. La discapacidad grave se presentó en un paciente. El promedio del HAQ-DI fue 0,437±0,8 y EVA-dolor 4,33±2,3cm.
Osteoartritis: las personas con osteoartritis en cadera, mano y rodillas fueron 52 (4,75%; IC 95% 3,46-6,04).
Osteoartritis de manos: treinta y una personas fueron clasificadas con OA de manos (2,83%, 1,83-3,83). El promedio de EVA-dolor en los últimos 7 días fue 4,77±3,08cm y el de HAQ-DI 0,69± 0,66; 3 de ellos presentaron dolor de tipo inflamatorio y un caso se sobrepuso con AR. La presencia de nodulosis; es decir aquellas que no cumplían con criterios de clasificación ACR 1990 se reportó en varones, en 50 varones (4,53%: IC 95% 3,3-5,8) y en 61 mujeres (5,6%; IC 95% 4,2-6,9); en ambos grupos (OA manos y solo nodulosis) se contabilizaron 442 nódulos de Heberden y 344 nódulos de Bouchard. El promedio de edad fue 59,7±14,12 años, el tiempo promedio de dolor fue 58,04±76,5 meses; sin deferencia significativa en frecuencias entre ambos sexos; las regiones con mayor prevalencia fueron las quintas IFD: 6,5% en mujeres y 6,9% en varones. El promedio del HAQ-DI fue 0,6±0,66.
OA de rodillas: se diagnosticó 17 (1,55%; IC 95% 0,81-2,29) casos de OA sintomática de rodilla, con EVA-dolor en la última semana promedio de 4,31±1,9cm y HAQ-DI 0,76±0,76.
OA de caderas: se diagnosticó cuatro (0,37%; IC 95% 0,007-0,72) casos de OA sintomática de caderas, con EVA-dolor en la última semana promedio de 5,5/±1cm y HAQ-DI 0,84±0,9.
Fibromialgia: se diagnosticó en 12 personas (1,09%, IC 95% 0,48-1,71), con EVA-dolor promedio 6,22±2,5cm y HAQ-DI 0,55±0,6. Solo una persona recibía tratamiento médico. Una de ellas se encontraba en tratamiento de quimioterapia por cáncer de mama.
Reumatismos extraarticulares, setenta y nueve personas (6,3%; IC 95% 4,8-7,8) fueron clasificadas con algún tipo de reumatismo de partes blandas entre ellas se halló a 18 personas (26,09%; IC 95% 14-38,1) padecían de tendinopatía en alguna región y 17 personas (24,6%; IC 95% 12,9-36,3) padecían de síndrome miofacial en una o varias regiones. El promedio de edad global de este grupo fue 37,7±14,6 años; la media de EVA-dolor fue 4,2±2,1 y el HAQ-DI 0,16±0,24.
La lumbalgia mecánica se clasificó en 19 personas (1,7%; IC 95% 0,9-2,5), la edad media fue 39,32±11,14 años, el promedio EVA-dolor fue 3,75±1,9cm y HAQ-DI 0,2±19,26. No se halló ningún caso de lumbalgia de características inflamatorias.
Discapacidad: cuatrocientas nueve personas presentaron alguna puntuación del HAQ-DI (37,35%; IC 95% 33,73-40,97). El promedio del HAQ-DI en personas con dolor en los últimos 7 días fue 0,18±0,36. Se estimaron 7 (0,63%; IC 95% 0,17-1,11) con dependencia total para las actividades de la vida diaria. Los afectados con nodulosis de Heberden o Bouchard, presentaron mayor puntuación HAQ-DI (p<0,000). Se apreció una correlación positiva entre el incremento progresivo del puntaje HAQ-DI con la edad (fig. 2). La discapacidad medida por HAQ-DI de las 175 personas con alguna enfermedad reumática fue mayor en relación con el resto de la población: 0,4±0,56 vs. 0,1±0,3; p<0,000.
Comportamiento en la búsqueda de ayuda: de ciento setenta y cinco personas con alguna enfermedad reumática crónica identificadas, 47 (26,86%, IC 95% 19,2-34,5) acudían regularmente a un médico; 55 (31,4%, IC 95% 23,1-39,7) se automedicaban; 63 (36%, IC 95% 27,1-44,9) acudían a otro profesional de salud no médico; y 10 (5,7%, IC 95% 2,2-9,3) acudían a un chamán. De las ciento veintiocho personas que no acudían a consulta médica, 67 (52,3%; IC 95% 39,8-64,9) afirmaban «conocer cómo tratar» su dolencia reumática; 25 (19,5%; IC 95% 11,9-27,2) referían no confiar en los medicamentos; 22 (17,2%; IC 95% 10-24,4) afirmaban que los servicios y medicamentos eran costosos y finalmente 14 (10,1%; IC 95% 5,2-16,7) justificaban no asistir a servicios médicos por vivir alejados de servicios de salud.
DiscusiónA semejanza de otros países en vías de desarrollo en América Latina, Perú posee una amplia riqueza natural, cultural y grandes contrastes; con servicios de salud limitados. Este trabajo es un segundo esfuerzo en el país, destinado a cuantificar la presencia de afecciones reumáticas en una población habitante a gran altura, con predominio étnico quechua y mestizo11.
Juliaca es una ciudad con alta tasa de migración, desorganización urbana y escasos profesionales e infraestructura en salud12. Es una de las regiones con las más altas tasas de mortalidad materno-infantil, endemia de hidatidosis y contaminación por mercurio y otros derivados de relaves mineros hacia los ríos de la cuenca del Lago Titicaca13.
Se usó el cuestionario COPCORD traducido al español por Bennet et al.3, por ser un trabajo capital para el desarrollo de esta metodología en Latinoamérica. A diferencia de la conformación femenina del 50,4% según la distribución censal del 2007; el grupo femenino representó el 56,1%, la ausencia masculina fue reportada principalmente por motivos laborales, baja tasa de empleo formal en mujeres y familias disociadas.
En relación al trabajo previo en el país14, este estudio se diferencia en dos aspectos relevantes: su desarrollo en área urbana y predominio étnico mestizo y quechua. La escasa proporción de la raza aymara se debió principalmente a que su asentamiento geográfico preferente es en provincias del sur de la región.
La presencia de dolor ME global en los últimos siete días fue mayor al reporte de Peláez et al.15 50,2 vs. 38,8% respectivamente; el 63% de nuestros entrevistados realizaban laborales ancestrales de agricultura en el ámbito rural en forma semanal o quincenal; sin embargo el reporte del origen traumático en el grupo de personas con dolor en los últimos 7 días fue similar 36,9 y 36,2% respectivamente. En contraste se aprecia menor frecuencia de la estimada en la población Qom del Rosario16: 63,1 vs. 79,8%; población que a la vez relativamente es más joven en promedio: 35,3 vs. 39,4%.
Nuestra estimación en AR (1,27%) fue mayor al hallazgo en la costa peruana (0,5%). Estas diferencias también se observan en otros ámbitos geográficos de América del Sur como en Venezuela17 con 0,4% y Argentina con 2,4%. En relación a la población mexicana maya-yucateca15 la prevalencia fue aproximada (1,1 vs. 1,27%); sin embargo las diferencian aspectos socioeconómicos como el promedio en años de educación formal, mayor en nuestros entrevistados (12,3 vs. 4,5 años); en razón a que la ciudad de Juliaca cuenta con una gran oferta de servicios educativos predominantemente privados; ninguno de los entrevistados señaló depender de la actividad agrícola (0 vs. 29,1%) y en relación con hábitos nocivos como el tabaquismo fue menor en nuestra población (0,18 vs. 9,7%); este último factor de riesgo para AR18.
La estimación de OA se aproxima más a los resultados de Argentina16 4,74 y 4% respectivamente; que a las frecuencias de Venezuela (14,119 y 15%17) o de Irán (20%20); sin embargo este último estudio consideró cualquier articulación sin centrarse en los criterios ni en las tres regiones anatómicas evaluadas por el nuestro. En relación a las diferentes prevalencias reportadas en México; nuestros hallazgos se acercan más a las zonas con menor desarrollo socioeconómico. La OA de rodilla fue menor al promedio de los países de la Liga Asia-Pacífico21: 1,55 vs. 7,9%. La nodulosis de Bouchard y Heberden fue 14,2% de la población; al igual que los resultados en Tailandia, las mujeres presentaron mayor frecuencia de nodulosis22.
La fibromialgia, de 1,2% fue diferente a otras poblaciones originarias como los tarahumaras en México con 0,3%23 o en Monagas, Venezuela con 0,2%19; pero próximo al reporte del Líbano (1%)24.
El promedio de discapacidad en el grupo de personas que reportaban algún tipo de patología fue menor a lo hallado en Brasil, 0,38 y 1,09 respectivamente. Sin embargo la proporción de personas que reportaron alguna patología fue mayor en nuestra población (17,17 y 7,9%25 respectivamente); la razón de la inconsistencia de ambas proporciones puede deberse a que un grupo de evaluación de Jennings et al. incluyó a personas con historia de traumatismo y nuestra población objetivo excluyó precisamente a esas personas.
La mayor parte de la población prefirió acudir a un profesional médico/no médico que a la práctica de la medicina ancestral.
El estudio no llegó a identificar ningún caso de enfermedad sistémica del tejido conectivo ni espondiloartritis, estas últimas a la fecha se consideran como enfermedades emergentes26, en esta región.
Limitaciones del estudio: la muestra calculada de 1.111 personas finalizó con 1.095 personas, quienes cumplieron con las exigencias del estudio; el 1,4% fue excluida debido a: 1) obtención insuficiente de datos; 2) pérdida de la información y 3) no completaron las evaluaciones de fases 2 y 3. El cuestionario no fue traducido a los idiomas quechua ni aymara.
Finalmente; se presentó el primer estudio COPCORD realizado en población originaria habitante de altura en el Perú. La población prefería los servicios médicos a pesar de su limitada oferta. No se hallaron enfermedades difusas como lupus eritematoso sistémico o espondiloartritis seronegativas; la discapacidad en algún grado estuvo presente en un tercio de la población; su aparición estuvo en relación directamente proporcional al avance de la edad.
Responsabilidades éticasProtección de personas y animalesLos autores declaran que para esta investigación no se han realizado experimentos en seres humanos ni en animales.
Confidencialidad de los datosLos autores declaran que en este artículo no aparecen datos de pacientes.
Derecho a la privacidad y consentimiento informadoLos autores declaran que los datos fueron obtenidos con consentimiento de los participantes.
FinanciaciónGerencia Central EsSalud.
Conflicto de interesesLos autores declaran no tener ningún conflicto de intereses.
A Tatiana, Eva y Natalia.








