La enfermedad relacionada con IgG4 (ER-IgG4) es un proceso fibroinflamatorio inmunomediado sistémico e infrecuente, con una etiología y fisiopatología inciertas y que puede afectar múltiples órganos, presentando características clínicas, radiológicas y serológicas comunes. Aunque la enfermedad está asociada con la IgG4, los niveles séricos no están elevados en todos los pacientes, y se ha descrito en otras enfermedades. El objetivo del estudio es evaluar la utilidad clínica de la IgG4 sérica elevada como marcador de cribado en la sospecha de ER-IgG4.
Materiales y métodosSe realizó un estudio retrospectivo de un único centro, en el que se analizaron las solicitudes de IgG4 serológica de las historias clínicas electrónicas de los pacientes, requeridas por varios departamentos hospitalarios desde enero de 2010 hasta junio de 2023, y se analizaron aquellas con elevación serológica de IgG4. Se recogieron, además, datos demográficos, así como diagnósticos finales, incluyendo aquellos con ER-IgG4.
ResultadosSe revisaron un total de 2.288 solicitudes, de las cuales 247 (181 excluyendo duplicados) presentaban elevación de IgG4. Del total de pacientes con elevación de IgG4, solo 11 cumplían los criterios antiguos de Umehara-Okazaki de 2011 y su revisión de 2020, pero únicamente 6 (3,31%) cumplían los recientes criterios de clasificación ACR/EULAR 2019 de ER-IgG4. En el resto de los pacientes con IgG4 elevada, el diagnóstico correspondió principalmente a enfermedades respiratorias, como EPOC y asma, seguidas de enfermedades autoinmunes sistémicas, con mayor frecuencia LES, AR o GEPA. También se detectó elevación de IgG4 en pacientes con neoplasias malignas, predominantemente pulmonares o hematológicas.
ConclusionesNuestro estudio refleja que una elevación de IgG4 no es exclusiva de la ER-IgG4, apareciendo también en diversas enfermedades respiratorias (como la EPOC), autoinmunes (como el LES y la AR) y neoplasias (como el cáncer de pulmón).
IgG4-related disease (IgG4-RD) is a systemic, immune-mediated, fibro-inflammatory condition with an uncertain etiology and pathophysiology that can affect multiple organs, presenting common clinical, radiological, and serological features. Although the disease is associated with IgG4, serum levels are not elevated in all patients and have also been described in other diseases. The aim of this study is to evaluate the clinical utility of elevated serum IgG4 as a screening marker in the suspicion of IgG4-RD.
Materials and methodsA retrospective single-center study was conducted, analyzing serological IgG4 test requests from electronic medical records of patients ordered by various hospital departments from January 2010 to June 2023. Only those with elevated IgG4 levels were included in the analysis. Additionally, demographic data and final diagnoses, including those with IgG4-RD, were collected.
ResultsA total of 2,288 test requests were reviewed, of which 247 showed elevated IgG4 levels (181 after excluding duplicates). Among the patients with elevated IgG4, only 11 met the criteria for IgG4-RD based on the 2011 Umehara-Okazaki classification and its 2020 update. However, only 6 patients (3.31%) met the more recent 2019 ACR/EULAR classification criteria for IgG4-RD. In the remaining patients with elevated IgG4, the most common diagnoses were respiratory diseases, such as COPD and asthma, followed by systemic autoimmune diseases, primarily SLE, RA, and EGPA. Elevated IgG4 levels were also observed in malignant neoplasms, predominantly lung and hematologic cancers.
ConclusionsOur study highlights that elevated IgG4 levels are not exclusive to IgG4-RD and can also be observed in various respiratory diseases (e.g., COPD), autoimmune diseases (e.g., SLE and RA), and neoplasms (e.g., lung cancer).
La enfermedad relacionada con la inmunoglobulina IgG4 (ER-IgG4) es una dolencia fibrosante sistémica e infrecuente reconocida como entidad propia desde 20031–4. La ER-IgG4 afecta predominantemente a varones en la sexta década de la vida, con una relación hombre:mujer aproximada de 2,8:15.
Se caracteriza por la presencia de lesiones fibroinflamatorias en órganos como las glándulas salivales y lacrimales, el páncreas, el árbol biliar, el hígado, los pulmones, la aorta, el retroperitoneo, etc.6,7, y agrupa varias enfermedades previamente descritas, como la tiroiditis de Riedel o la fibrosis retroperitoneal1–3. Recientemente, se han propuesto 4 fenotipos clínicos según los órganos afectos (enfermedad pancreatohepatobiliar, fibrosis retroperitoneal y/o aortitis, enfermedad limitada a cabeza y cuello, y síndrome de Mikulicz)8. Estos fenotipos se desarrollaron tras la publicación de los criterios ACR/EULAR 20193, que se centran en los 10 órganos donde la enfermedad es más frecuente, excluyéndose aquellos que no se ven afectados con tanta frecuencia (próstata, meninges, piel, pulmones, etc.) para maximizar la especificidad9,10.
El diagnóstico de ER-IgG4 se realiza mediante la combinación de características histopatológicas, clínicas, serológicas y radiológicas, apoyándose en criterios de clasificación y diagnóstico, como los de Umehara-Okazaki de 20119, posteriormente revisados en 202010, o los más recientes y actualizados propuestos por ACR/EULAR, de 20193,11.
La enfermedad clásicamente se caracteriza por lesiones pseudotumorales que a nivel histológico presentan infiltrados linfoplasmocíticos ricos en células positivas para IgG4, fibrosis estoriforme, y niveles elevados de IgG4 en suero. Sin embargo, los niveles séricos de IgG4 no están elevados en todos los pacientes y pueden aparecer elevados en otras afecciones, tales como enfermedades del sistema respiratorio (como el asma), digestivas (pancreatitis) o autoinmunes, como el lupus eritematoso sistémico (LES) o la artritis reumatoide (AR)12,13. Es importante realizar un diagnóstico diferencial adecuado que incluya, además, trastornos linfoproliferativos, neoplasias sólidas, infecciones granulomatosas como la tuberculosis, y otras enfermedades inflamatorias inmunomediadas como el síndrome de Sjögren, vasculitis como la granulomatosis con poliangitis, o el LES1–3.
Esta discrepancia de la relación entre la ER-IgG4 y los niveles serológicos de IgG4 ha sido objeto de la actualización de criterios de clasificación11 y cambio en la importancia de esta determinación a la hora de tomar decisiones, observando en los últimos criterios ACR/EULAR de 20193 la posibilidad de clasificar la enfermedad sin la elevación de esta. El objetivo del estudio es evaluar la utilidad clínica de la IgG4 sérica elevada como marcador de cribado en la sospecha de ER-IgG4.
Materiales y métodosDiseño del estudio y poblaciónSe realizó un estudio retrospectivo de un solo centro, en el que se analizaron todos los resultados de las historias clínicas electrónicas de los pacientes a quienes se les solicitó la IgG4 en suero desde enero de 2010 hasta junio de 2023. Los datos se recopilaron revisando las historias médicas electrónicas de los pacientes, las bases de datos de varios servicios médicos y la base de datos de análisis clínicos del hospital.
Se incluyeron todos los pacientes a los que se les solicitó la IgG4 en suero, medida por el kit IgG4 Optilite® (The Binding Site Group Ltd.), donde el rango normal es de 3,9 a 86mg/dL, considerando niveles por encima de 86mg/dL como elevados. De todos los pacientes recogidos, se eliminaron las determinaciones duplicadas, y se clasificaron los pacientes en 2 grupos: IgG4 elevada e IgG4 normal.
De los pacientes con IgG4 elevada, se recopiló el diagnóstico final realizado por varios especialistas médicos de nuestro hospital (reumatólogos, dermatólogos, neumólogos, médicos internistas, digestólogos y neurólogos). Para los pacientes con diagnóstico clínico de ER-IgG4 según los criterios antiguos de Umehara-Okazaki revisados en 202010 (donde el corte de niveles séricos de IgG4 es>135mg/dL), se les aplicaron también los nuevos criterios de clasificación ACR/EULAR de 20193.
De aquellos pacientes que cumplían criterios diagnósticos ACR/EULAR 20193, se recogió además el fenotipo clínico que presentaban (enfermedad pancreatohepatobiliar, fibrosis retroperitoneal y/o aortitis, enfermedad limitada a cabeza y cuello, y síndrome de Mikulicz), y aquellos que no se podían incluir dentro de estos se clasificaron como fenotipo indeterminado.
Análisis estadísticoLa estadística descriptiva se realizó incluyendo medidas de tendencia central y dispersión para las variables cuantitativas, y frecuencias absolutas y relativas para las variables categóricas. Además, se evaluó el rendimiento diagnóstico de la elevación sérica de IgG4 para la identificación de la ER-IgG4 mediante el cálculo de la sensibilidad, la especificidad, el valor predictivo positivo (VPP) y el valor predictivo negativo (VPN).
ÉticaNuestro estudio recibió la aprobación del Comité de Ética del hospital (N.o 95/2022 y se llevó a cabo de acuerdo con los principios y recomendaciones de la Declaración de Helsinki.
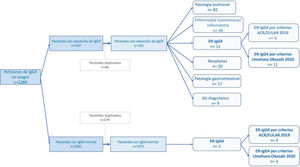
ResultadosDel total de peticiones de IgG4 en suero solicitadas en nuestro hospital (n=2.288), en un 89,2% de los pacientes la IgG4 era normal (n=2.041) y únicamente el 10,8% (n=247) de las determinaciones de IgG4 tenían valores elevados. Estos pacientes, tras revisar aquellos con determinaciones duplicadas, sumaron un total de 1.671 pacientes con IgG4 normal y 181 pacientes con elevación serológica de IgG4 (fig. 1 y tabla 1).
Diagnósticos principales de los pacientes con elevación serológica de IgG4 (n=181)
| Diagnóstico | n (%) |
|---|---|
| ER-IgG4 ACR/EULAR 20193 | 6 (3) |
| Afectación pulmonar | 82 (45) |
| EPOC | 24 (13) |
| Asma | 10 (6) |
| FPI | 17 (9,39) |
| Enfermedades autoinmunes | 40 (22) |
| LES | 7 (4) |
| AR | 4 (2) |
| GEPA | 5 (3) |
| Neoplasias | 20 (11) |
| Pulmón | 6 (3) |
| Linfoide | 5 (3) |
| Páncreas y vía biliar | 4 (2) |
| Afectación gastrointestinal | 17 (9) |
| Pancreatitis | 11 (6) |
| Hepatitis/esteatosis hepática | 2 (1) |
| Otros diagnósticos | 7 (4) |
| Rinitis alérgica | 1 (0,6) |
| Error diagnóstico | 9 (5) |
ACR/EULAR: American College of Rheumatology/European League Against Rheumatism; AR: artritis reumatoide; EPOC: enfermedad pulmonar obstructiva crónica; ER-IgG4: enfermedad relacionada con IgG4; FPI: fibrosis pulmonar idiopática; GEPA: granulomatosis eosinofílica con poliangitis; LES: lupus eritematoso sistémico.
Del total de pacientes con elevación de IgG4, solo 11 cumplían los criterios antiguos de Umehara-Okazaki actualizados en 202010 para ER-IgG4, pero únicamente 6 (3,31%) cumplían los recientes criterios de clasificación ACR/EULAR 20193. La mediana de edad de los 6 pacientes era de 61,5 años, el 66,67% eran mujeres y la mediana de seguimiento fue de 5 años; los niveles medios de IgG4 en sangre eran de 188mg/dL. Los fenotipos clínicos asociados de estos pacientes eran 2 con fibrosis retroperitoneal y aorta, uno con afectación pancreatohepatobiliar, otro con síndrome de Mikulicz y 2 tenían un fenotipo indefinido.
En el grupo de pacientes con IgG4 normal, 3 pacientes cumplían criterios de ER-IgG4 según criterios antiguos de 2011, de los cuales únicamente 2 cumplían criterios ACR/EULAR 20193. La mediana de edad era de 61 años y un 50% eran mujeres, con una mediana de seguimiento de 5 años. Los niveles medios de IgG4 en sangre eran de 60,25mg/dL, y los fenotipos clínicos asociados eran un paciente con fibrosis retroperitoneal y aorta, y otro con afectación pancreatohepatobiliar.
Al aplicar los criterios de clasificación más recientes de ACR/EULAR 20193 para ER-IgG4, el número de pacientes diagnosticados en nuestra muestra es de n=8. La elevación de IgG4 presentó una sensibilidad del 75% y una especificidad del 90,5%. Se calcularon también el VPP, que resultó ser del 3,31%, y el VPN, que fue del 99,88%.
Pacientes con IgG4 serológica elevadaDel resto de pacientes con elevación serológica de IgG4, la mayoría de los que tenían elevación de IgG4 en suero (45,3%) estaban finalmente diagnosticados de enfermedad del sistema respiratorio, siendo en su mayor parte pacientes con enfermedad pulmonar obstructiva crónica (13,26%), bronquiectasias (8,84%) o asma (5,52%).
Se observa elevación de IgG4 en pacientes finalmente diagnosticados de enfermedades autoinmunes sistémicas (22,1%), siendo más frecuente en pacientes con diagnóstico de LES (3,87%), AR (2,21%), granulomatosis eosinofílica con poliangitis (2,76%) o miopatías inflamatorias (2,76%; 3 pacientes con polimiositis y 2 con diagnóstico de síndrome antisintetasa), seguidas de otras menos frecuentes, como la sarcoidosis (1,66%) o el síndrome de Sjögren (0,55%).
Hasta un 11,05% de los pacientes fueron diagnosticados finalmente de alguna neoplasia maligna, siendo más frecuente en neoplasias sólidas como las pulmonares (3,31%; 4 pacientes con diagnóstico de carcinoma escamoso de pulmón y 2 con adenocarcinoma pulmonar) o neoplasias hematológicas (2,76%), y en tercer lugar en relación con neoplasias de páncreas y la vía biliar (2,21%).
En último lugar, también se ha observado una elevación de esta inmunoglobulina en pacientes finalmente diagnosticados de enfermedad digestiva (9,39%), especialmente en pacientes con pancreatitis (6,08%; la mayoría pacientes con pancreatitis agudas biliares o con colestasis, n=8, y el resto pacientes con pancreatitis crónicas asociadas a alcoholismo, n=3) o con esteatohepatitis hepática (1,10%).
En un 4,97% (n=9) de los pacientes, la prueba se había solicitado sin ningún criterio ni sospecha diagnóstica inicial de enfermedad autoinmune sistémica o dolencia aguda o crónica específica, y estaban en relación con enfermedad infecciosa de la vía respiratoria superior sin identificar patógeno, todos relacionados con viriasis o catarros comunes.
DiscusiónEl estudio refleja que una elevación de IgG4 en suero no es exclusiva de la ER-IgG4. Del total de pacientes con elevación de IgG4, solo 11 cumplían los criterios de Umehara-Okazaki actualizados en 202010 de ER-IgG4, pero únicamente 6 (3,31%) cumplían los recientes criterios de clasificación ACR/EULAR 20193 de ER-IgG4.
La sensibilidad de la elevación de IgG4 en sangre identificaba correctamente a 3 de cada 4 pacientes con ER-IgG4, siendo además eficaz para excluir la enfermedad en pacientes sin ER-IgG4. No obstante, el VPP del 3,31% resalta la baja probabilidad de que un paciente con elevación de IgG4 en sangre tenga realmente la ER-IgG4, mientras que el VPN fue muy alto, asegurando que la ausencia de elevación de IgG4 es un fuerte indicativo de que el paciente no tiene la enfermedad. Esto se podría explicar también por la poca prevalencia que tiene la dolencia1–3.
La relación de la elevación serológica de la IgG4 aparece también en diversas afecciones, principalmente respiratorias, como la enfermedad pulmonar obstructiva crónica, las bronquiectasias o el asma; y la relación con las enfermedades autoinmunes sistémicas como el LES, la AR u otras como el síndrome de Sjögren plantean un diagnóstico diferencial importante a la hora del diagnóstico. Además, se encontró una notable relación de la elevación de IgG4 y la presencia de neoplasias, particularmente tumores sólidos como los pulmonares y los de páncreas y la vía biliar.
Estos datos evidencian que los niveles altos de IgG4 podrían indicar una reacción inmunológica más generalizada y no específica. Esto es consistente con estudios previos9–12 que demuestran que la IgG4 puede estar elevada en diversas enfermedades inflamatorias y autoinmunes, así como otras afecciones, motivo por el cual en los últimos criterios de clasificación de ACR/EULAR 2019 para ER-IgG43 la elevación de IgG4 deja de ser un elemento indispensable para el diagnóstico de esta enfermedad.
ConclusionesPor tanto, tras la revisión de estos resultados, la IgG4 sérica no debe ser utilizada como una herramienta exclusiva de cribado para el diagnóstico de ER-IgG4 debido a su bajo VPP, que limita su capacidad para confirmar la enfermedad, y a su elevación en un amplio espectro de afecciones inflamatorias y autoinmunes sistémicas. Para evitar la sobreutilización de esta prueba y el mal uso de recursos diagnósticos, sería recomendable su utilización en pacientes con una alta sospecha clínica de ER-IgG4. No obstante, su elevado VPN la convierte en una herramienta valiosa para descartar la enfermedad en pacientes sin elevación serológica de IgG4, siempre y cuando se emplee como parte de una evaluación clínica integral que incluya otras pruebas diagnósticas y criterios clínicos complementarios, como los criterios ACR/EULAR de 20193.
Consideraciones éticasNuestro estudio recibió la aprobación del Comité de Ética del hospital, N.o 95/2022. No se solicitó consentimiento informado, ya que se realizó un estudio observacional retrospectivo. Se utilizó información de las historias médicas electrónicas de los pacientes. Dado que es una enfermedad rara, algunos pacientes se han perdido en el seguimiento o han fallecido.
FinanciaciónNinguna.
Conflicto de interesesNinguno.
Grupo de trabajo de Enfermedad Relacionada con IgG4 del HGUV: Amalia Rueda Cid (Servicio de Reumatología), Clara Molina Almela (Servicio de Reumatología), Juan José Lerma Garrido (Servicio de Reumatología), Iván Jesús Lorente Betanzos (Servicio de Reumatología), Sara Moner Marín (Servicio de Ginecología y Obstetricia).





