IgG4-related disease (IgG4-RD) is a systemic, immune-mediated, fibro-inflammatory condition with an uncertain etiology and pathophysiology that can affect multiple organs, presenting common clinical, radiological, and serological features. Although the disease is associated with IgG4, serum levels are not elevated in all patients and have also been described in other diseases. The aim of this study is to evaluate the clinical utility of elevated serum IgG4 as a screening marker in the suspicion of IgG4-related disease.
Materials and methodsA retrospective single-center study was conducted, analysing serological IgG4 test requests from electronic medical records of patients ordered by various hospital departments from January 2010 to June 2023. Only those with elevated IgG4 levels were included in the analysis. Additionally, demographic data and final diagnoses, including those with IgG4-RD, were collected.
ResultsA total of 2288 test requests were reviewed, of which 247 showed elevated IgG4 levels (181 after excluding duplicates). Among the patients with elevated IgG4, only 11 met the criteria for IgG4-RD based on the 2011 Umehara-Okazaki classification and its 2020 update. However, only 6 patients (3.31%) met the more recent 2019 ACR/EULAR classification criteria for IgG4-RD. In the remaining patients with elevated IgG4, the most common diagnoses were respiratory diseases, such as COPD and asthma, followed by systemic autoimmune diseases, primarily SLE, RA, and EGPA. Elevated IgG4 levels were also observed in malignant neoplasms, predominantly lung and hematologic cancers.
ConclusionsOur study highlights that elevated IgG4 levels are not exclusive to IgG4-RD and can also be observed in various respiratory diseases (e.g., COPD), autoimmune diseases (e.g., SLE and RA), and neoplasms (e.g., lung cancer).
La enfermedad relacionada con IgG4 (ER-IgG4) es un proceso fibroinflamatorio inmunomediado sistémico e infrecuente, con una etiología y fisiopatología inciertas que puede afectar múltiples órganos, presentando características clínicas, radiológicas y serológicas comunes. Aunque la enfermedad está asociada con la IgG4, los niveles séricos no están elevados en todos los pacientes; y se ha descrito en otras enfermedades. El objetivo del estudio es evaluar la utilidad clínica de la IgG4 sérica elevada como marcador de cribado en la sospecha de ER-IgG4.
Materiales y métodosSe realizó un estudio retrospectivo de un único centro, en el que se analizaron las solicitudes de IgG4 serológica de las historias clínicas electrónicas de los pacientes solicitadas por varios departamentos hospitalarios desde enero de 2010 hasta junio de 2023 y se analizaron aquellas con elevación serológica de IgG4. Se recogieron, además, datos demográficos, así como diagnósticos finales, incluyendo aquellos con ER-IgG4.
ResultadosSe revisaron un total de 2288 solicitudes, en las cuales 247 (181 excluyendo duplicados) estaba elevada. Del total de pacientes con elevación de IgG4, solo 11 cumplían criterios de ER-IgG4 según criterios antiguos de Umehara-Okazaki 2011 y su revisión en 2020, pero únicamente 6 (3,31%) cumplían los recientes criterios de clasificación ACR/EULAR 2019 de ER-IgG4. En el resto de los pacientes con IgG4 elevada, el diagnóstico correspondió principalmente a enfermedades respiratorias, como EPOC y asma, seguidas de enfermedades autoinmunes sistémicas, con mayor frecuencia LES, AR o GEPA. También se detectó elevación de IgG4 en pacientes con neoplasias malignas, predominantemente pulmonares o hematológicas.
ConclusionesNuestro estudio refleja que una elevación de IgG4 no es exclusiva de la ER-IgG4, apareciendo también en diversas patologías respiratorias (como la EPOC), autoinmunes (como el LES y la AR) y neoplasias (como el cáncer de pulmón).
IgG4-related immunoglobulin disease (IgG4-RD) is a rare, systemic fibrosing disease recognised as a separate entity since 2003.1–4 IgG4-RD predominantly affects males in the sixth decade of life, with a male to female ratio of approximately 2.8:1.5
It is characterised by the presence of fibroinflammatory lesions in organs such as the salivary and tear glands, the pancreas, the biliary tree, the liver, the lungs, the aorta, and the retroperitoneum, etc.,6,7 and includes several previously described diseases, such as Riedel's thyroiditis and retroperitoneal fibrosis.1–3 Recently, four clinical phenotypes have been proposed, depending on the organs affected (pancreato hepatobiliary disease, retroperitoneal fibrosis and/or aortitis, a disease limited to the head and neck, and Mikulicz syndrome).8 These phenotypes were developed following the publication of the ACR/EULAR 2019 criteria,3 which focus on the 10 organs where the disease is most frequent, excluding those that are not affected as frequently (prostate, meninges, skin, lungs, etc.) to maximise specificity.9,10
The diagnosis of IgG4-RD is reached by combining histopathological, clinical, serological, and radiological features, based on classification and diagnostic criteria, such as those of Umehara-Okazaki in 2011,9 subsequently revised in 2020,10 or the most recent and updated ones proposed by the ACR/EULAR, in 2019.3,11
The disease is classically characterised by pseudo tumoral lesions that, histologically, present lymphoplasmacytic infiltrates rich in IgG4-positive cells, storiform fibrosis, and elevated serum IgG4 levels. However, serum IgG4 levels are not elevated in all patients and may appear elevated in other conditions, such as respiratory system diseases (such as asthma), digestive diseases (such as pancreatitis), or autoimmune diseases, such as systemic lupus erythematosus (SLE) or rheumatoid arthritis (RA).12,13 It is important to reach an adequate differential diagnosis that also includes lymphoproliferative disorders, solid neoplasms, granulomatous infections such as tuberculosis, and other immune-mediated inflammatory diseases such as Sjögren's syndrome, vasculitis such as granulomatosis with polyangiitis, or SLE.1–3
This discrepancy in the relationship between IgG4-RD and serological IgG4 levels has been the subject of updated classification criteria11 and a change in the importance of this measurement in decision-making, with the latest 2019 ACR/EULAR criteria3 noting the possibility of classifying the disease without IgG4 elevation. The aim of this study was to assess the clinical utility of elevated serum IgG4 as a screening marker in suspected IgG4-RD.
Materials and methodsStudy design and populationA retrospective single-centre study was conducted, analysing all the results from the electronic medical records of patients whose serum IgG4 was requested from January 2010 to June 2023. Data was collected by reviewing patients' electronic medical records, databases of various medical services, and the hospital's clinical analysis database.
All patients whose serum IgG4 was requested, as measured by the Optilite® IgG4 Kit (The Binding Site Group Ltd.), were included, where the normal range was 3.9–86 mg/dL, considering levels above 86 mg/dL as elevated. Of all the patients collected, duplicate values were eliminated, and patients were classified into 2 groups: elevated IgG4 and normal IgG4.
The final diagnoses on patients with elevated IgG4, reached by several medical specialists from our hospital (rheumatologists, dermatologists, pulmonologists, internists, gastroenterologists and neurologists) were then collected. For patients with a clinical diagnosis of IgG4-RD according to the previous Umehara-Okazaki criteria revised in 202010 (where the cut-off for serum IgG4 levels was > 135 mg/dL), the new 2019 ACR/EULAR classification criteria were also applied.3
Of those patients who met the ACR/EULAR 20193 diagnostic criteria, the clinical phenotypes they presented (pancreato hepatobiliary disease, retroperitoneal fibrosis and/or aortitis, a disease limited to the head and neck, and Mikulicz's syndrome) were also recorded, and those who could not be included were classified as of an indeterminate phenotype.
Statistical analysisDescriptive statistics were analysed, including measures of central tendency and dispersion for quantitative variables, and absolute and relative frequencies for categorical variables. In addition, the diagnostic yield of serum IgG4 elevation for the identification of IgG4-RD was evaluated by calculating sensitivity, specificity, positive predictive value (PPV), and negative predictive value (NPV).
EthicsOur study received approval from the hospital's Ethics Committee (No. 95/2022) and was conducted in accordance with the principles and recommendations of the Declaration of Helsinki.
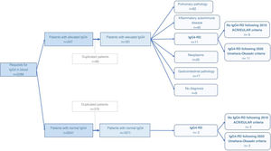
ResultsOf the total number of requests for serum IgG4 made in our hospital (n = 2288), 89.2% of patients had normal IgG4 (n = 2041) and only 10.8% (n = 247) of the IgG4 measured had high values. These patients, after reviewing those with duplicate levels, totalled 1671 patients with normal IgG4 and 181 patients with serological elevation of IgG4 (Fig. 1 and Table 1).
Main diagnoses of patients with serological elevation of IgG4 (n = 181).
| Diagnosis | n (%) |
|---|---|
| IgG4-RD ACR/EULAR 20193 | 6 (3) |
| Lung involvement | 82 (45) |
| COPD | 24 (13) |
| Asthma | 10 (6) |
| IPF | 17 (9,39) |
| Autoimmune diseases | 40 (22) |
| SLE | 7 (4) |
| RA | 4 (2) |
| EGPA | 5 (3) |
| Neoplasms | 20 (11) |
| Lung | 6 (3) |
| Lymphoid | 5 (3) |
| Pancreas and bile duct | 4 (2) |
| Gastrointestinal involvement | 17 (9) |
| Pancreatitis | 11 (6) |
| Hepatitis/hepatic steatosis | 2 (1) |
| Other diagnoses | 7 (4) |
| Allergic rhinitis | 1 (0,6) |
| Diagnostic error | 9 (5) |
ACR/EULAR: American College of Rheumatology/European League Against Rheumatism; COPD: chronic obstructive pulmonary disease; EGPA: eosinophilic granulomatosis with polyangiitis; IgG4-RD: IgG4-related immunoglobulin disease; IPF: idiopathic pulmonary fibrosis; RA: rheumatoid arthritis; SLE: systemic lupus erythematosus.
Of the total number of patients with IgG4 elevation, only 11 met the previous Umehara-Okazaki criteria updated in 202010 for IgG4-RD, however only 6 (3.31%) met the recent ACR/EULAR 20193 classification criteria. The median age of the 6 patients was 61.5 years, 66.67% were women, and the median follow-up was 5 years; mean blood IgG4 levels were 188 mg/dL. The associated clinical phenotypes of these patients were 2 with retroperitoneal and aortic fibrosis, one with pancreato hepatobiliary involvement, another with Mikulicz syndrome, and 2 had an undefined phenotype.
In the group of patients with normal IgG4, 3 patients met IgG4-RD criteria according to the 2011 criteria, of which only 2 met the ACR/EULAR 2019 criteria.3 The median age was 61 years and 50% were women, with a median follow-up of 5 years. The mean blood levels of IgG4 were 60.25 mg/dL, and the associated clinical phenotypes were one patient with retroperitoneal and aortic fibrosis, and another with pancreato hepatobiliary involvement.
When applying the most recent ACR/EULAR 20193 classification criteria for IgG4-RD, the number of patients diagnosed in our sample was n = 8. IgG4 elevation had a sensitivity of 75% and a specificity of 90.5%. The PPV was also calculated, at 3.31%, and the NPV, which was 99.88%.
Patients with elevated serological IgG4Of the rest of the patients with serological elevation of IgG4, most of those who had elevated serum IgG4 (45.3%) were finally diagnosed with disease of the respiratory system, most of them being patients with chronic obstructive pulmonary disease (13.26%), bronchiectasis (8.84%) or asthma (5.52%).
IgG4 elevation was observed in patients finally diagnosed with systemic autoimmune diseases (22.1%), these being more frequent in patients diagnosed with SLE (3.87%), RA (2.21%), eosinophilic granulomatosis with polyangiitis (2.76%) or inflammatory myopathies (2.76%; 3 patients were diagnosed with polymyositis and 2 with antisynthetase syndrome), followed by other less frequent conditions, such as sarcoidosis (1.66%) or Sjögren's syndrome (0.55%).
Up to 11.05% of the patients were finally diagnosed with a malignant neoplasm, this being more frequent in solid neoplasms such as pulmonary neoplasms (3.31%; 4 patients diagnosed with squamous cell carcinoma of the lung and 2 with lung adenocarcinoma) or haematological neoplasms (2.76%), and in third place, those related to neoplasms of the pancreas and bile duct (2.21%).
Finally, an elevation of this immunoglobulin was also observed in patients finally diagnosed with digestive disease (9.39%), especially in patients with pancreatitis (6.08%; most patients with acute biliary pancreatitis or cholestasis, n = 8, and the remainder with chronic pancreatitis associated with alcoholism, n = 3) or with hepatic steatohepatitis (1.10%).
In 4.97% (n = 9) of the patients, the test had been ordered without any initial diagnostic criteria, suspicion of systemic autoimmune disease, or specific acute or chronic disease, and were related to infectious upper respiratory disease without identifying pathogens, all related to common viruses or colds.
DiscussionThe study shows that an elevation of IgG4 in serum is not exclusive to IgG4-RD. Of the total number of patients with IgG4 elevation, only 11 met the Umehara-Okazaki criteria for IgG4-RD, updated in 2020,10 however only 6 (3.31%) met the recent 2019 ACR/EULAR classification criteria3 for IgG4-RD.
The sensitivity of the elevation of IgG4 in blood correctly identified 3 out of every 4 patients with IgG4-RD, and was also effective in excluding the disease in patients without IgG4-RD. However, the PPV of 3.31% highlighted the low probability that a patient with elevated IgG4 in the blood actually had IgG4-RD, while the NPV was very high, assuring that the absence of elevated IgG4 was a strong indication that the patient did not have the disease. This could also be explained by the low prevalence of the disease.1–3
The relationship of serological elevation of IgG4 also appears in various conditions, mainly respiratory, such as chronic obstructive pulmonary disease, bronchiectasis or asthma; while the relationship with systemic autoimmune diseases such as SLE, RA or others such as Sjögren's syndrome pose an important differential diagnosis when it comes to the definitive decision. In addition, a notable relationship was found between IgG4 elevation and the presence of neoplasms, particularly solid tumours such as lung tumours and those of the pancreas and bile duct.
This data shows that high levels of IgG4 could indicate a more generalised and non-specific immune reaction. This is consistent with previous studies9–12 that show that IgG4 may be elevated in various inflammatory and autoimmune diseases, as well as other conditions, which is why in the latest ACR/EULAR 2019 classification criteria for IgG4-RD,3 IgG4 elevation is no longer an essential element for the diagnosis of this disease.
ConclusionsConsequently, after reviewing these results, serum IgG4 should not be used as an exclusive screening tool for the diagnosis of IgG4-RD due to its low PPV, which limits its ability to confirm the disease, and its elevation in a broad spectrum of systemic inflammatory and autoimmune conditions. To avoid overuse of this test and misuse of diagnostic resources, its use in patients with high clinical suspicion of IgG4-RD would be recommended. However, its high NPV makes it a valuable tool for ruling out the disease in patients with no serological elevation of IgG4, as long as it is used as part of a comprehensive clinical evaluation that includes other diagnostic tests and complementary clinical criteria, such as the 2019 ACR/EULAR criteria.3
Ethical considerationsOur study received approval from the hospital's Ethics Committee, No. 95/2022. Informed consent was not requested, since a retrospective observational study was conducted. Information from patients' electronic medical records was used. In view of the fact that this is a rare disease, some patients have been lost to follow-up or have died.
FundingNone.
None.
HGUV IgG4-Related Disease Working Group: Amalia Rueda Cid (Rheumatology Department), Clara Molina Almela (Rheumatology Department), Juan José Lerma Garrido (Rheumatology Department), Iván Jesús Lorente Betanzos (Rheumatology Department), Sara Moner Marín (Gynaecology and Obstetrics Department).





