La Sociedad Española de Reumatología elaboró en el año 2000 el estudio EPISER2000 para conocer la prevalencia de la artrosis y otras enfermedades reumáticas en España. Los cambios sociodemográficos y en los hábitos de vida ocurridos en los últimos años en España justifican actualizar los datos de las enfermedades reumáticas (EPISER2016).
ObjetivoEstimar la prevalencia de artrosis sintomática de columna cervical, columna lumbar, cadera, rodilla y mano, en población adulta en España.
Material y métodosEstudio transversal de base poblacional. Se realizó un muestreo aleatorizado polietápico estratificado y por conglomerados. Los participantes fueron contactados por teléfono para cumplimentar un cuestionario de cribado de artrosis. El reumatólogo confirmaba o descartaba el diagnóstico. Se utilizaron los criterios-clínicos-ACR para diagnosticar artrosis de manos y los criterios clínico-radiológicos-ACR para diagnosticar la artrosis de rodilla y cadera.
ResultadosLa prevalencia de artrosis en España en una o más de las localizaciones estudiadas fue de 29,35%. La prevalencia de artrosis-cervical fue del 10,10% y de artrosis-lumbar del 15,52%. Ambas son más frecuentes en mujeres y a mayor edad, así como en personas con niveles de estudios bajos y obesidad. La prevalencia de artrosis de cadera fue del 5,13% y la de artrosis de rodilla del 13,83%; estas se asocian con el sexo femenino, sobrepeso y obesidad, menor frecuencia en nivel de estudios alto y con la edad. La prevalencia de la artrosis de mano fue del 7,73%. Es más frecuente en mujeres, obesas, con bajo nivel de estudios y mayor edad.
ConclusionesEl estudio EPISER2016 es el primero que analiza la prevalencia de artrosis sintomática en 5 localizaciones (columna cervical, lumbar, rodilla, cadera y manos) en España. La artrosis de la columna lumbar es la más prevalente.
The Spanish Society of Rheumatology carried out the EPISER2000 study in 2000 to determine the prevalence of osteoarthritis and other rheumatic diseases in the Spanish population. Recent sociodemographic changes and lifestyle habits in Spain justified updating the epidemiological data on osteoarthritis and other rheumatic diseases (EPISER2016-study).
ObjectiveTo estimate the prevalence of symptomatic osteoarthritis of the cervical spine, lumbar spine, hip, knee and hand in the adult population in Spain.
Material and methodsCross-sectional population-based study. A multistage and stratified random cluster sampling was carried out. The participants were contacted by telephone to complete an osteoarthritis screening questionnaire. A rheumatologist confirmed or discarded the diagnosis. The ACR-clinical-criteria were used to diagnose hand-osteoarthritis and the ACR-clinical-radiological criteria to diagnose knee- and hip-osteoarthritis. To estimate the prevalence and its 95% confidence interval, weights were calculated according to the probability of selection in each of the sampling stages.
ResultsThe prevalence of osteoarthritis in Spain in one or more of the locations studied was 29.35%. The prevalence of cervical-osteoarthritis was 10.10% and of lumbar-osteoarthritis 15.52%. Both are more frequent in women and at older ages, as well as in people with low levels of education and obesity. The prevalence of hip-osteoarthritis was 5.13%, that of knee-osteoarthritis 13.83%, these are associated with female sex, overweight and obesity. The prevalence of hand osteoarthritis was 7.73%. It is more frequent in women, who are obese, with a low educational level and who are older.
ConclusionThe EPISER2016 study is the first to analyse the prevalence of symptomatic osteoarthritis in 5 locations (cervical, lumbar, knee, hip and hands) in Spain. Lumbar spine osteoarthritis is the most prevalent.
La artrosis no puede ser descrita como una única enfermedad, sino como un grupo heterogéneo de enfermedades con manifestaciones clínicas similares con cambios patológicos y radiológicos comunes. Recientemente, el OARSI ha definido la artrosis como un trastorno que afecta a las articulaciones móviles, que se caracteriza por estrés celular y degradación de la matriz extracelular del cartílago y que se inicia con la presencia de micro- y macrolesiones que activan respuestas mal adaptadas de reparación, entre las que se incluyen las vías proinflamatorias de la inmunidad innata. La enfermedad se manifiesta primero como una alteración molecular (metabolismo anormal de los tejidos articulares), a la que siguen alteraciones anatómicas o fisiológicas (caracterizadas por la degradación del cartílago, remodelado óseo, formación de osteofitos, inflamación articular y pérdida de la función articular normal), que pueden culminar en la aparición de la dolencia1.
La artrosis está considerada como la enfermedad reumatológica más frecuente; sin embargo, los estudios epidemiológicos muestran en ocasiones resultados diferentes. Estas diferencias en gran medida se deben a la definición de paciente con artrosis. Por este motivo, a la hora de interpretar los datos epidemiológicos es importante conocer si los estudios han definido el caso como artrosis sintomática o radiológica2.
En España, se han publicado 3estudios transversales en los que se ha calculado la prevalencia de la artrosis. El primero, publicado en 1982, se realizó a partir de un estudio del pueblo de Los Cortijos (Ciudad Real). Se evaluó a un total de 827 personas, el 87% de la población seleccionada, mediante historia clínica, exploración física, análisis y estudio radiológico. El 20% de la población tenía más de 60 años de edad. El 26,1% padecía artrosis3. El segundo estudio, llevado a cabo en Asturias, se publicó en 1993. Se evaluó a 702 personas mayores de 18 años, el 76% de la población invitada, seleccionadas según un muestreo aleatorizado, estratificado, polietápico y proporcional. Todas las personas fueron entrevistadas por médicos entrenados y se aplicaron criterios validados para establecer los diagnósticos. El 23,8% de la muestra se diagnosticó de artrosis4. El tercer estudio fue el EPISER2000, promovido por la Sociedad Española de Reumatología, con mayores de 20 años y en el que se estimó una prevalencia en España de artrosis sintomática de rodilla del 10,2% y de mano del 6,2%5,6. Es de destacar que en el EPISER2000 no se analizó la prevalencia de artrosis axial.
Los cambios sociodemográficos y en hábitos de vida que han tenido lugar en los últimos años en España justifican actualizar los datos epidemiológicos de la artrosis7. Los cambios sociodemográficos se resumen en un incremento en la proporción de personas mayores de 64 años y un aumento en el porcentaje de población extranjera, según datos del Instituto Nacional de Estadística8. En cuanto a los hábitos de vida, se ha observado un incremento de las cifras de obesidad y sobrepeso, y cambios en el consumo de tabaco9-11.
El objetivo principal del estudio EPISER2016, promovido por la Sociedad Española de Reumatología, ha sido estimar la prevalencia en población adulta en España de las principales enfermedades reumáticas, entre ellas la de la artrosis en las localizaciones ya incluidas en el EPISER2000 (cadera, rodilla y mano) y en esta actualización se amplió a la columna cervical y la lumbar. Como objetivo secundario, se ha explorado su asociación con variables sociodemográficas, antropométricas y de hábitos de vida.
Material y métodosLa metodología y características de la muestra del estudio EPISER2016 han sido descritas previamente7,12. De forma resumida, se trata de un estudio transversal de base poblacional. Se realizó un muestreo aleatorizado polietápico estratificado y por conglomerados. Participaron sujetos residentes en 78 municipios de las 17 comunidades autónomas, pertenecientes al área de referencia de 21 hospitales (fig. 1). Dado el tamaño muestral alcanzado y la magnitud limitada de las diferencias con la población general para las características analizadas, se podría considerar que la muestra finalmente incluida en el EPISER2016 es representativa de la población general adulta en España para la estimación de la prevalencia de enfermedades reumáticas. La muestra incluida en el estudio de la prevalencia de la artrosis estuvo formada por 3.336 individuos de 40 o más años.
Hospitales y municipios participantes en cada una de las comunidades autónomas participantes: Hospital General Universitario de Elda: Cañada, Algueña, Sax, Beneixama, Biar, El Pinós, Salinas, Hondón de los Frailes, Hondón de las Nieves (Comunidad Valenciana). Hospital General de Ontinyent: Fontanars del Aforins, Atzeneta D’Albaida, Bocairent, Agullent, Aielo de Malferit, Albaida, Bèlgida, Palomar, Benisoda, Carricola, Bufalí (Comunidad Valenciana). Complejo Asistencial Universitario de Palencia: Torquemada, Baltanás, Paredes de Nava, Dueñas, Villada, Herrera de Pisuerga, Carrión de los Condes, Saldaña, Osorno (Castilla y León). Hospital Comarcal de Monforte de Lemos: Quiroga, Carballedo, Folgoso do Courel, Chantada, Bóveda, Saviñao, Sober, Pantón (Galicia). Complejo Hospitalario de Navarra: Lekunberri, Aoiz, Mendigorria, Sangüesa, Olite, Irurtzun, Puente de la Reina, Larraga, Falces (Navarra). Hospital Universitario Puerta del Mar: San Fernando, Cádiz (Andalucía). Complejo Hospitalario Universitario de Jaén: Martos, Jaén (Andalucía). Hospital Universitario Central de Asturias: Langreo, Oviedo (Asturias). Hospital de Barbastro: Barbastro, Monzón (Aragón). Hospital Comarcal de Inca: Inca, Sa Pobla (Islas Baleares). Hospital Universitario Nuestra Señora de la Candelaria: Güimar, Candelaria (Islas Canarias). Hospital Universitario Marqués de Valdecilla: Camargo, Santander (Cantabria). Complejo Hopsitalario Mancha Centro: Campo de Criptana, Alcázar de San Juan (Castilla La Mancha). Hospital Universitario Germans Trias i Pujol: El Masnou, Santa Coloma de Gramenet, Sant Adriá del Besós (Cataluña). Hospital Universitari Parc Taulí: Barberà de Vallès, Sabadell (Cataluña). Hospital de Mérida: Mérida, Almendralejo, Montijo (Extremadura). Fundación Hospital de Calahorra: Calahorra, Arnedo (La Rioja). Hospital Universitario Severo Ochoa: Leganés (Madrid). Hospital El Escorial: San Lorenzo de El Escorial, Galapagar (Madrid). Hospital Rafael Méndez: Águilas, Lorca (Murcia). Hospital Universitario de Cruces: Sestao, Baracaldo (País Vasco).
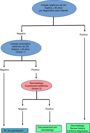
Entrevistadores de un centro de llamadas hicieron un cribado mediante cuestionario telefónico, que contemplaba 2 vías complementarias: diagnóstico autorreferido y cribado por síntomas (fig. 2, anexo 1). Si los pacientes referían que ya tenían diagnóstico previo, posteriormente un reumatólogo investigador hacía la confirmación diagnóstica revisando la historia clínica. Los pacientes que no tenían diagnóstico ya establecido, según las respuestas a las preguntas para el cribado por síntomas, podían cumplir criterios de sospecha o no. Si no los cumplían, se terminaba su participación en el estudio. Si los cumplían, el siguiente paso consistía en que un reumatólogo empleaba otro cuestionario telefónico más específico (anexo 2) para seleccionar a las personas en las que persistía la sospecha de diagnóstico de artrosis. Estos pacientes eran citados con el reumatólogo para una exploración física y radiográfica para confirmar definitivamente o descartar el diagnóstico.
Se consideraron pérdidas aquellos casos en que el sujeto completó el cuestionario telefónico inicial con resultado positivo en el cribado de artrosis y el reumatólogo no pudo confirmar o descartar el diagnóstico.
Se solicitó el consentimiento informado oral de todos los sujetos en el primer contacto telefónico. Además, se solicitó por escrito a aquellos participantes que acudieron a consulta para la exploración física y pruebas complementarias. El estudio fue aprobado por el Comité Ético de Investigación del Hospital Universitario de Canarias, que actuó como comité de referencia, y los comités éticos de investigación de los centros participantes que así lo requirieron.
Definición de caso (para la vía del cribado por síntomas)El flujo para definir el caso en cada una de las localizaciones fue el siguiente:
Artrosis de columna cervicalAnte la ausencia de criterios definidos por una sociedad científica para el diagnóstico de artrosis axial (columna cervical y lumbar), un miembro del comité científico especializado en artrosis (FJB) definió los criterios utilizados en este estudio. Estos fueron aceptados por la investigadora principal y por el resto de los miembros del comité científico.
Cribado por síntomas: Se consideró positivo si el individuo había tenido dolor cervical no debido a traumatismo ni sobresfuerzo, de al menos 3 meses de duración (aunque el dolor tuviese altibajos) y que se agravaba con los movimientos del cuello.
Mantenimiento de la sospecha: Se interrogó nuevamente al individuo para confirmar las características del dolor descritas en el apartado de cribado. Si estaban presentes, se le preguntó si le habían realizado estudio radiográfico y el resultado. Se mantuvo la sospecha si el individuo refería dolor de las características descritas con estudio radiológico anormal o sin dicho estudio.
Confirmación diagnóstica: Para esta enfermedad no existen unos criterios aprobados por una sociedad o grupo científico. Por ello, se han definido específicamente para este estudio los siguientes criterios:
- 1.
Dolor mecánico cervical de más de 3 meses evolución.
- 2.
Rigidez de menos de 30 min o ausencia de rigidez.
- 3.
Osteofitos vertebrales o disminución de espacio intervertebral con esclerosis de platillos.
- 4.
Esclerosis en articulaciones interapofisarias.
Se confirmaba el diagnóstico si se cumplían los 2 criterios clínicos (1 y 2) y, al menos, uno de los radiológicos (3 y 4).
Artrosis de columna lumbarCribado por síntomas: Se consideró positivo si el individuo había tenido dolor lumbar no debido a traumatismo ni sobresfuerzo, de al menos 3 meses de duración (aunque el dolor tuviese altibajos) y que se agravaba al coger peso o hacer esfuerzos.
Mantenimiento de la sospecha: Se interrogó nuevamente al individuo para confirmar las características del dolor descritas en el apartado de cribado. Si estaban presentes, se le preguntó si le habían realizado estudio radiográfico y su resultado. Se mantuvo la sospecha si el individuo refería dolor de las características descritas y resultado anormal en la radiografía, o sin radiografía.
Confirmación diagnóstica: Para esta enfermedad no existen unos criterios aprobados por una sociedad o grupo científico. Por ello, se han definido específicamente para este estudio los siguientes criterios:
- 1.
Dolor mecánico lumbar de más de 3 meses evolución.
- 2.
Rigidez de menos de 30 min o ausencia de rigidez.
- 3.
Osteofitos vertebrales o disminución de espacio intervertebral con esclerosis de platillos.
- 4.
Esclerosis en articulaciones interapofisarias.
Se confirmaba el diagnóstico si se cumplían los 2 criterios clínicos (1 y 2) y, al menos, uno de los radiológicos (3 y 4).
Artrosis de caderaCribado por síntomas: Se consideró positivo si el individuo refería dolor de cadera o ingle no debido a traumatismo ni sobresfuerzo, de más de 4 semanas de duración, que se agravaba con el esfuerzo, al caminar o al subir o bajar escaleras.
Mantenimiento de la sospecha: Se mantuvo la sospecha si el individuo refería dolor de las características descritas y resultado anormal en una radiografía previa, o sin radiografía.
Confirmación diagnóstica: Se emplearon los criterios clínico-radiológicos del ACR13.
Artrosis de rodillaCribado por síntomas: Se consideró positivo si el individuo refería dolor de rodilla no debido a traumatismo ni sobresfuerzo, de más de 4 semanas de duración, que empeoraba con el esfuerzo, al caminar o al subir o bajar escaleras.
Mantenimiento de la sospecha: Se mantuvo la sospecha si el individuo refería dolor de las características descritas y resultado anormal en una radiografía previa o sin radiografía.
Confirmación diagnóstica: Se emplearon los criterios clínico-radiológicos y los criterios clínicos, ambos del ACR14. Los criterios clínicos fueron los mismos utilizados en el EPISER2000.
Artrosis de manosCribado por síntomas: Se consideró positivo si el individuo refería dolor de mano no debido a traumatismo ni sobresfuerzo, de más de 4 semanas de duración, que empeoraba con el uso de las manos o con el movimiento de los dedos.
Mantenimiento de la sospecha: Se mantuvo la sospecha si el individuo refería dolor de las características descritas y resultado anormal en una radiografía previa, o sin radiografía.
Confirmación diagnóstica: Se emplearon los criterios clínicos del ACR15, que fueron utilizados también en el EPISER2000.
Análisis estadísticoPara el cálculo de la prevalencia y su intervalo de confianza al 95% se tuvo en cuenta el diseño de la muestra y se calcularon los pesos en función de la probabilidad de selección en cada una de las etapas del muestreo, tomando como referencia la distribución de la población en España según datos del padrón del Instituto Nacional de Estadística. Esta ponderación se hizo considerando la edad, el sexo y el origen geográfico (se definieron 3 zonas: Norte [Galicia +Asturias + Cantabria + País Vasco + Navarra + La Rioja], Mediterráneo e Islas Canarias [Cataluña + Comunidad Valenciana + Islas Baleares + Murcia + Andalucía + Islas Canarias] y Centro [Comunidad de Madrid + Castilla y León + Aragón + Castilla-La Mancha + Extremadura]).
Por último, se diseñaron modelos predictivos para analizar cuáles de las variables sociodemográficas, antropométricas y de hábitos de vida incluidas en el cuestionario telefónico se asociaban con cada una de las enfermedades incluidas en el EPISER2016. Para ello, se calculó primero un análisis bivariante de la asociación de la enfermedad con cada una de las variables y posteriormente se construyeron modelos de regresión logística binaria partiendo de aquellas variables con un valor de p < 0,2 en el análisis bivariante (edad y sexo se incluyeron en el modelo, con independencia del valor de p en el bivariante). Las asociaciones con p < 0,05 se consideraron estadísticamente significativas. Para las comparaciones entre áreas de España se decidió utilizar el Norte como categoría de referencia, ya que en la mayor parte de los análisis multivariantes de las diferentes localizaciones de artrosis se observó que era la categoría de menor ocurrencia de la enfermedad. En los análisis se empleó el programa estadístico IBM SPSS Statistics v22.
ResultadosLa prevalencia de artrosis sintomática en España, en una o más de las localizaciones estudiadas (columna cervical, lumbar, cadera, rodilla o mano), fue del 29,35% (IC 95%: 27,77-30,97) y se incrementaba con la edad, alcanzando su valor más alto en los mayores de 80 años (52,6%; IC 95%: 46,97-58,29). Era más frecuente en mujeres, sobre todo a partir de los 60 años (fig. 3).
Artrosis de columna cervicalEl número de sujetos con cribado positivo para artrosis cervical tras la entrevista inicial fue de 613, de los cuales 28 fueron pérdidas. La prevalencia de artrosis cervical fue de 10,10% (IC 95%: 9,07-11,24). En el 93,33% (322/345) de los casos el diagnóstico era clínico-radiográfico y el 78,26% (270/345) estaban diagnosticados con anterioridad al estudio. El valor predictivo negativo (VPN) del cuestionario completo del centro de llamadas (en su totalidad) para el cribado de artrosis cervical fue del 99,19% (un caso entre 123 sujetos de 40 o más años que fueron seleccionados aleatoriamente entre aquellos participantes que habían obtenido un resultado negativo en el cribado de todas las enfermedades estudiadas en el EPISER2016).
La artrosis cervical se asoció de forma estadísticamente significativa con la edad, el sexo, el nivel de estudios, la obesidad y la zona de España (tabla 1). Fue más frecuente en mujeres, con mayor edad (con el pico de prevalencia entre 60 y 69 años), obesidad y con nivel de estudios básicos. Con relación a la zona de España, en los sujetos del norte la frecuencia de artrosis cervical era menor que en los del área mediterránea (+ Canarias) y del centro de España. El consumo de tabaco, vivir en un medio rural o urbano y haber nacido en el extranjero no se asociaron con la artrosis cervical.
Variables asociadas a la presencia de artrosis cervical. Análisis multivariante
| Variables | p | OR | IC 95% | |
|---|---|---|---|---|
| Inferior | Superior | |||
| Edad | ||||
| 40-49a | ||||
| 50-59 | <0,001 | 2,047 | 1,387 | 3,022 |
| 60-69 | <0,001 | 3,347 | 2,270 | 4,934 |
| 70-79 | <0,001 | 2,337 | 1,495 | 3,654 |
| Mayor o igual que 80 | <0,001 | 2,916 | 1,751 | 4,854 |
| Sexo | ||||
| Mujer | <0,001 | 2,241 | 1,660 | 3,025 |
| Nivel de estudios | ||||
| Nivel básicoa | ||||
| Nivel medio | 0,009 | 0,659 | 0,481 | 0,902 |
| Nivel superior | <0,001 | 0,431 | 0,304 | 0,613 |
| IMC | ||||
| Peso normala | ||||
| Bajo peso | 0,840 | 0,857 | 0,192 | 3,821 |
| Sobrepeso | 0,208 | 1,197 | 0,905 | 1,584 |
| Obesidad | 0,002 | 1,679 | 1,209 | 2,332 |
| Zona de España | ||||
| Nortea | ||||
| Mediterráneo (+ Canarias) | 0,013 | 1,486 | 1,089 | 2,029 |
| Centro | 0,007 | 1,565 | 1,132 | 2,163 |
| Nacimiento en el extranjero | 0,808 | 0,923 | 0,483 | 1,764 |
| Hábito tabáquico | ||||
| No fuma ni ha fumado nunca de manera habituala | ||||
| No fuma actualmente, pero ha fumado antes | 0,169 | 0,809 | 0,598 | 1,094 |
| Sí, fuma a diario | 0,344 | 1,177 | 0,840 | 1,650 |
| Sí, fuma, pero no a diario | 0,504 | 0,664 | 0,200 | 2,206 |
El número de sujetos con cribado positivo para artrosis lumbar tras la entrevista inicial fue de 777, de los cuales 31 fueron pérdidas. La prevalencia de la artrosis de columna lumbar fue de 15,52% (IC 95%: 14,30-16,83). En el 97,59% (527/540) de los casos el diagnóstico era clínico-radiográfico y el 80,56% (435/540) estaban diagnosticados con anterioridad al EPISER. El VPN del cuestionario completo del centro de llamadas (en su totalidad) para el cribado de artrosis lumbar fue 98,37% (2 casos entre los 123 sujetos de 40 o más años que participaron en el estudio del VPN).
Al igual que en la artrosis de columna cervical, la artrosis de columna lumbar fue más frecuente en mujeres, con mayor edad (pico de prevalencia en ≥80 años), niveles de estudios bajos y obesidad (la asociación era mayor que en el caso de la artrosis cervical y se observaba asociación también con el sobrepeso) (tabla 2). En relación con el área geográfica, la artrosis lumbar fue más frecuente en el centro de España. El consumo del tabaco, vivir en un medio rural o urbano y haber nacido en el extranjero tampoco se asociaron con la artrosis lumbar.
Variables asociadas a la presencia de artrosis lumbar. Análisis multivariante
| Variables | p | OR | IC 95% | |
|---|---|---|---|---|
| Inferior | Superior | |||
| Edad | ||||
| 40-49a | ||||
| 50-59 | <0,001 | 2,000 | 1,438 | 2,781 |
| 60-69 | <0,001 | 3,228 | 2,319 | 4,494 |
| 70-79 | <0,001 | 3,200 | 2,223 | 4,607 |
| Mayor o igual que 80 | <0,001 | 4,049 | 2,667 | 6,148 |
| Sexo | ||||
| Mujer | <0,001 | 2,324 | 1,816 | 2,973 |
| Nivel de estudios | ||||
| Nivel básicoa | ||||
| Nivel medio | 0,071 | 0,788 | 0,609 | 1,020 |
| Nivel superior | <0,001 | 0,433 | 0,322 | 0,583 |
| IMC | ||||
| Peso normala | ||||
| Bajo peso | 0,998 | <0,001 | <0,001 | |
| Sobrepeso | 0,001 | 1,528 | 1,201 | 1,945 |
| Obesidad | <0,001 | 2,490 | 1,881 | 3,295 |
| Zona de España | ||||
| Nortea | ||||
| Mediterráneo (+ Canarias) | 0,161 | 0,832 | 0,643 | 1,076 |
| Centro | 0,036 | 1,322 | 1,019 | 1,716 |
| Rural/urbano | ||||
| Rural | 0,149 | 1,204 | 0,936 | 1,550 |
| Hábito tabáquico | ||||
| No fuma ni ha fumado nunca de manera habituala | ||||
| No fuma actualmente, pero ha fumado antes | 0,119 | 0,820 | 0,638 | 1,052 |
| Sí, fuma a diario | 0,565 | 0,914 | 0,674 | 1,241 |
| Sí, fuma, pero no a diario | 0,832 | 1,095 | 0,473 | 2,534 |
El número de sujetos con cribado positivo para artrosis de cadera tras la entrevista inicial fue de 396, entre los que hubo 6 pérdidas. La prevalencia de artrosis de cadera fue 5,13% (IC 95%: 4,40-5,99). En el 95,21% (158/166) de los casos el diagnóstico era clínico-radiográfico y el 91,57% (152/166) estaban diagnosticados con anterioridad al EPISER. El VPN del cuestionario completo del centro de llamadas (en su totalidad) para el cribado de artrosis de cadera fue del 100%.
Los factores asociados con la artrosis de cadera fueron el sobrepeso y obesidad, el nivel de estudios y la edad (tabla 3). El pico de prevalencia se observó en sujetos ≥80 años. El nivel de estudios alto se asoció con menor frecuencia de artrosis de cadera. El sexo mostró una asociación en el límite de la significación estadística, con mayor frecuencia en mujeres. El consumo de tabaco, la zona de España, haber nacido en el extranjero y vivir en medio rural o urbano no mostraron asociación.
Variables asociadas a la presencia de artrosis de cadera. Análisis multivariante
| Variables | p | OR | IC 95% | |
|---|---|---|---|---|
| Inferior | Superior | |||
| Edad | ||||
| De 40 a 49a | ||||
| De 50 a 59 | 0,278 | 1,473 | ,732 | 2,966 |
| De 60 a 69 | <0,001 | 3,548 | 1,878 | 6,703 |
| De 70 a 79 | <0,001 | 4,374 | 2,248 | 8,513 |
| Mayor o igual que 80 | <0,001 | 9,033 | 4,580 | 17,816 |
| Sexo | ||||
| Mujer | 0,057 | 1,484 | 0,988 | 2,229 |
| IMC | ||||
| Peso normala | ||||
| Bajo peso | 0,689 | 1,529 | 0,191 | 12,267 |
| Sobrepeso | 0,017 | 1,668 | 1,094 | 2,544 |
| Obesidad | 0,006 | 1,982 | 1,220 | 3,218 |
| Nivel de estudios | ||||
| Nivel básicoa | ||||
| Nivel medio | 0,313 | 0,793 | 0,506 | 1,244 |
| Nivel superior | 0,001 | 0,383 | 0,216 | 0,680 |
| Hábito tabáquico | ||||
| No fuma ni ha fumado nunca de manera habituala | ||||
| No fuma actualmente, pero ha fumado antes | 0,471 | 0,854 | 0,556 | 1,311 |
| Sí fuma | 0,673 | 0,887 | 0,507 | 1,550 |
El número de sujetos con cribado positivo para artrosis de rodilla tras la entrevista inicial fue de 649, entre los que hubo 15 pérdidas. La prevalencia de la artrosis de rodilla fue 13,83% (IC 95%: 12,66-15,11). En el 92,48% (418/452) de los casos el diagnóstico era clínico-radiográfico y el 88,27% (399/452) estaban diagnosticados con anterioridad al EPISER. El VPN del cuestionario completo del centro de llamadas (en su totalidad) para el cribado de artrosis de rodilla fue del 95,12% (6/123).
Los factores asociados con la artrosis de rodilla fueron el sexo (mayor frecuencia en mujeres), sobrepeso y obesidad, el nivel de estudios (menor frecuencia en nivel de estudios alto) y la edad (el pico de prevalencia se observó a partir de los 70 años) (tabla 4). La prevalencia en la zona del Mediterráneo (+ Canarias) y la residencia en municipio rural o urbano mostraron una asociación cercana a la significación estadística. No se observó asociación con el consumo de tabaco ni con haber nacido en el extranjero.
Variables asociadas a la presencia de artrosis de rodilla. Análisis multivariante
| Variables | p | OR | IC 95% | |
|---|---|---|---|---|
| Inferior | Superior | |||
| Edad | ||||
| De 40 a 49a | ||||
| De 50 a 59 | <0,001 | 2,934 | 1,864 | 4,620 |
| De 60 a 69 | <0,001 | 6,487 | 4,168 | 10,096 |
| De 70 a 79 | <0,001 | 9,568 | 6,039 | 15,157 |
| Mayor o igual que 80 | <0,001 | 10,210 | 6,132 | 17,000 |
| Sexo | ||||
| Mujer | <0,001 | 2,008 | 1,531 | 2,633 |
| IMC | ||||
| Peso normala | ||||
| Bajo peso | 0,998 | <0,001 | <0,001 | |
| Sobrepeso | <0,001 | 2,248 | 1,682 | 3,005 |
| Obesidad | <0,001 | 4,845 | 3,517 | 6,675 |
| Nivel de estudios | ||||
| Nivel básicoa | ||||
| Nivel medio | 0,162 | 0,809 | 0,601 | 1,088 |
| Nivel superior | 0,001 | 0,573 | 0,414 | 0,793 |
| Hábito tabáquico | ||||
| No fuma ni ha fumado nunca de manera habituala | ||||
| No fuma actualmente, pero ha fumado antes | 0,338 | 0,872 | 0,659 | 1,154 |
| Sí fuma | 0,965 | 0,992 | 0,699 | 1,407 |
| Nacimiento en el extranjero | 0,889 | 1,046 | 0,555 | 1,971 |
| Rural/urbano | ||||
| Rural | 0,094 | 0,782 | 0,586 | 1,043 |
| Zona de España | ||||
| Nortea | ||||
| Mediterráneo (+ Canarias) | 0,073 | 1,301 | 0,975 | 1,734 |
| Centro | 0,188 | 1,228 | 0,905 | 1,667 |
El número de sujetos con cribado positivo para artrosis de manos tras la entrevista inicial fue de 488, entre los que hubo 12 pérdidas. La prevalencia de la artrosis de manos fue 7,73% (IC 95%: 6,89-8,67). El 81,52% (225/276) de los casos estaban diagnosticados con anterioridad al EPISER. El VPN del cuestionario completo del centro de llamadas (en su totalidad) para el cribado de artrosis de mano fue del 97,56% (3/123).
Los factores asociados con la artrosis de manos fueron el sexo, la edad, el nivel de estudios y la obesidad. La artrosis de manos fue más frecuente en mujeres, con obesidad, con bajo nivel de estudios y de mayor edad; el pico se alcanzaba en ≥80 años. El consumo de tabaco, la zona de España, haber nacido en el extranjero y vivir en medio rural o urbano no mostraron asociación con la artrosis de manos (tabla 5).
Variables asociadas a la presencia de artrosis de mano. Análisis multivariante
| Variables | p | OR | IC 95% | |
|---|---|---|---|---|
| Inferior | Superior | |||
| Edad | ||||
| De 40 a 49a | ||||
| De 50 a 59 | <0,001 | 4,005 | 2,339 | 6,857 |
| De 60 a 69 | <0,001 | 6,851 | 3,995 | 11,746 |
| De 70 a 79 | <0,001 | 6,425 | 3,600 | 11,470 |
| Mayor o igual que 80 | <0,001 | 9,907 | 5,314 | 18,471 |
| Sexo | ||||
| Mujer | <0,001 | 3,369 | 2,333 | 4,864 |
| IMC | ||||
| Peso normala | ||||
| Bajo peso | 0,598 | 0,575 | 0,074 | 4,491 |
| Sobrepeso | 0,917 | 0,983 | 0,717 | 1,348 |
| Obesidad | 0,003 | 1,698 | 1,190 | 2,423 |
| Nivel de estudios | ||||
| Nivel básicoa | ||||
| Nivel medio | 0,825 | 0,962 | 0,685 | 1,353 |
| Nivel superior | 0,025 | 0,643 | 0,437 | 0,946 |
| Hábito tabáquico | ||||
| No fuma ni ha fumado nunca de manera habituala | ||||
| No fuma actualmente, pero ha fumado antes | 0,233 | 1,220 | 0,880 | 1,693 |
| Sí fuma | 0,498 | 1,150 | 0,767 | 1,725 |
De forma general, las cifras de prevalencia de artrosis que muestra el estudio EPISER2016 son más altas que las obtenidas en el EPISER2000 (manos: 7,73% vs. 6,2%; rodilla: 13,83% vs. 10,2%). Sin embargo, a la hora de interpretar y comparar estos resultados es necesario tener en cuenta que el estudio EPISER2016 analizaba la prevalencia de artrosis en la población ≥40 años, mientras que en el EPISER2000 la población de estudio fue ≥20 años5.
Otro elemento que tener en cuenta a la hora de comparar los datos es si los estudios han definido el caso como artrosis sintomática o radiológica2. En este sentido, el EPISER2000 tuvo en cuenta la artrosis sintomática de manos y rodillas, definidas por criterios clínicos ACR. En el EPISER2016, además de los criterios utilizados en el EPISER2000 para diagnosticar la artrosis de rodilla, se han añadido criterios clínico-radiográficos. Para la artrosis de manos se mantuvieron los criterios clínicos utilizados en el EPISER2000.
Una novedad importante del EPISER2016 es la inclusión de la artrosis de columna, lo que ha permitido conocer los primeros datos de prevalencia en España. Esta es frecuente en la población, tanto en la zona cervical como lumbar. Hay pocos trabajos publicados que analicen la prevalencia de la artrosis axial16. A esta falta de estudios se añade la ausencia de criterios validados para el diagnóstico de artrosis en esta localización, lo que nos ha obligado a definirlos combinando variables clínicas y radiográficas. Estos criterios se han empleado para la confirmación de la sospecha en aquellos casos no diagnosticados con anterioridad al estudio.
Los datos del EPISER2016 evidencian muchos de los factores asociados a la artrosis ya conocidos17,18. Uno de los más importantes es la obesidad. Son numerosos los estudios que defienden la relación entre obesidad y artrosis de rodilla, cadera y manos. Se calcula que el riesgo de padecer artrosis en las personas obesas con respecto a las no obesas es 4 veces mayor en las mujeres y 4,8 veces mayor en los varones. El EPISER2016 muestra, además, asociación con la artrosis de columna cervical y lumbar. No se conocen todavía los mecanismos causales que expliquen esta asociación. Claramente la causa biomecánica no explica la asociación con la artrosis de manos ni con la artrosis de columna cervical. Cada vez adquiere más relevancia la influencia de factores metabólicos en la patogénesis de la artrosis, reforzando la existencia del fenotipo metabólico de la artrosis19.
El sexo y la edad, al igual que la obesidad, son otros 2factores que este estudio muestra asociados a la artrosis en las 5localizaciones analizadas. La frecuencia es mayor en las mujeres y el aumento con la edad parece más mantenido en el caso de la artrosis de miembros inferiores.
La asociación entre el tabaco y la artrosis es un tema de discusión: existen estudios, sobre todo, epidemiológicos que encuentra el tabaco como factor protector y otros, sin embargo, no encuentran esta asociación. En una revisión sistemática y metaanálisis del 2017, los autores señalan que hay una relación inversa entre fumar cigarrillos y el riesgo de artrosis de rodilla, principalmente en los hombres. Sin embargo, no se ha podido encontrar hasta ahora una explicación a esta relación y, por este motivo, se propone diseñar más estudios20. El EPISER2016 muestra en el análisis bivariante una asociación significativa del tabaco con la artrosis en todas las localizaciones estudiadas, pero en el estudio multivariante estos resultados no se mantuvieron.
El EPISER2016 no analiza la influencia de la ocupación y actividad laboral, 2factores que tanto el estudio NHANES-I como el de Framingham evidencian que contribuyen al riesgo de artrosis, sobre todo de rodilla, para la que son determinantes aquellas profesiones que obligan a su uso frecuente, especialmente en flexión (albañiles, bomberos, marineros)17,18,21. Sin embargo, en el EPISER2016 se incluyó el nivel de estudios, que puede entenderse como una variable relacionada con la ocupación y actividad laboral. Los resultados muestran que el nivel de estudios más alto se asocia con menor prevalencia de artrosis, tanto axial como periférica, y no solo en las articulaciones de carga como la rodilla, cadera y columna lumbar, sino también en las manos y la columna cervical.
La asociación entre la zona geográfica en la que se vive o nace y la artrosis siempre ha sido de gran interés. En este sentido, el hallazgo más común es que en las zonas más rurales y en los países menos desarrollados la prevalencia es mayor22. Sin embargo, en nuestro estudio no se han encontrado diferencias estadísticamente significativas entre vivir en el área rural y en área urbana. Únicamente la prevalencia de artrosis de columna lumbar muestra una frecuencia más alta en la zona rural, pero sin significación estadística. Por el contrario, para artrosis de rodilla, la tendencia observada es la contraria; este hallazgo es similar al del EPISER2000, en el que se obtuvo una OR en el análisis multivariante de 1,74 (IC 95%: 1,09-2,77), tomando como referencia la categoría «rural»23.
El análisis estadístico bivariante de la variable «haber nacido en el extranjero», se asoció con la artrosis cervical y la artrosis de rodilla, pero ambas asociaciones no se mantuvieron al ajustar por la edad (datos no mostrados).
La artrosis de columna cervical es más frecuente en el área mediterránea y central que en el norte, y la artrosis de columna lumbar es más frecuente en el centro. Sin embargo, la artrosis de rodilla parece más frecuente en la zona mediterránea, con una asociación cercana a la significación estadística.
Si comparamos los datos del EPISER2016 con los publicados en otros países, vemos que la prevalencia de artrosis de manos es similar a la publicada en la cohorte Framingham de EE. UU. y la de artrosis de cadera es similar a los datos publicados en poblaciones de EE. UU., Portugal, Holanda y Francia. Por otro lado, la prevalencia de la artrosis sintomática de rodilla es superior a la referenciada en EE. UU., Francia y Noruega, y más parecida a la publicada en Portugal, Canadá y Holanda (tabla 6)24-26. Los estudios comparativos de los resultados obtenidos en cada país deben tomarse siempre con cautela: las características de selección de la población así como los criterios de diagnóstico utilizados son difíciles de estandarizar y, en ocasiones, son los responsables de resultados dispares o semejantes que no se pueden atribuir exclusivamente a la distribución geográfica. Por este motivo, para obtener resultados comparativos más fehacientes, es deseable que se analicen poblaciones de diferentes países en el mismo estudio. Una buena alternativa es que el próximo estudio EPISER se plantee en colaboración con otras sociedades científicas de diferentes países y, de esta forma, se obtengan cifras que se puedan comparar.
Entre las limitaciones del estudio, cabe destacar que en el grupo de edad más avanzada (mayores de 80 años) el porcentaje de personas que refirieron un estado de salud malo o muy malo en el cuestionario inicial fue menor que el observado en la Encuesta Nacional de Salud de 2017 (en torno a un 10-15% menos; datos no mostrados). Esto podría haber llevado a que las prevalencias de artrosis estuvieran en parte infraestimadas. Además, en el caso de la artrosis de rodilla, el VPN del cribado, aunque alto (95,12%), ha sido ligeramente menor que para el resto de localizaciones, lo que habría llevado también a cierta infraestimación de su prevalencia.
En resumen, el estudio EPISER2016 es el primero que analiza la prevalencia de artrosis sintomática en 5 localizaciones (columna cervical, lumbar, rodilla, cadera y manos) en España. El estudio muestra que la prevalencia global de artrosis en la población ≥ 40 años es del 29,35%. Así mismo, muestra que la prevalencia de artrosis de manos y rodillas sería más alta que hace 16 años (EPISER2000), aunque se debe tener en cuenta, a la hora de comparar estos resultados, la diferencia en la edad de la población seleccionada y los criterios utilizados para el diagnóstico. De todas las localizaciones estudiadas, la artrosis de la columna lumbar es la más prevalente.
FinanciaciónEPISER2016 ha sido financiado por Celgene, Gebro Pharma, Merck Sharp and Dohme de Espana, Pfizer y Sanofi-Aventis. Los financiadores no han intervenido en el diseño del estudio, recogida ni análisis de datos, ni en la redacción de este artículo. MS fue financiada con el Contrato Río Hortega-Fondo de Investigación Sanitaria (CM17/00101). El Fondo de Investigación Sanitaria, integrado en el Plan Nacional de Programa Científico, Desarrollo e Innovación Tecnológica 2013-2016, es financiado por el ISCIII-Subdirección General de Evaluación y Promoción de la Investigación-Fondo Europeo de Desarrollo Regional (FEDER) «Una forma de hacer Europa».
Conflicto de interesesLos autores declaran no tener ningún conflicto de intereses.
Al Dr. Javier Llorca Díaz, por su contribución en el diseño del estudio, y a Javier Prado Galbarro, por su participación en el análisis estadístico.












